融合经验网
首页
美食营养
生活百科
知识问答
生活知识
返回
融合经验网
首页
美食营养
游戏数码
手工爱好
生活知识
生活百科
健康养生
运动户外
职场理财
情感交际
母婴教育
时尚美容
知识问答
更多知识
搜索
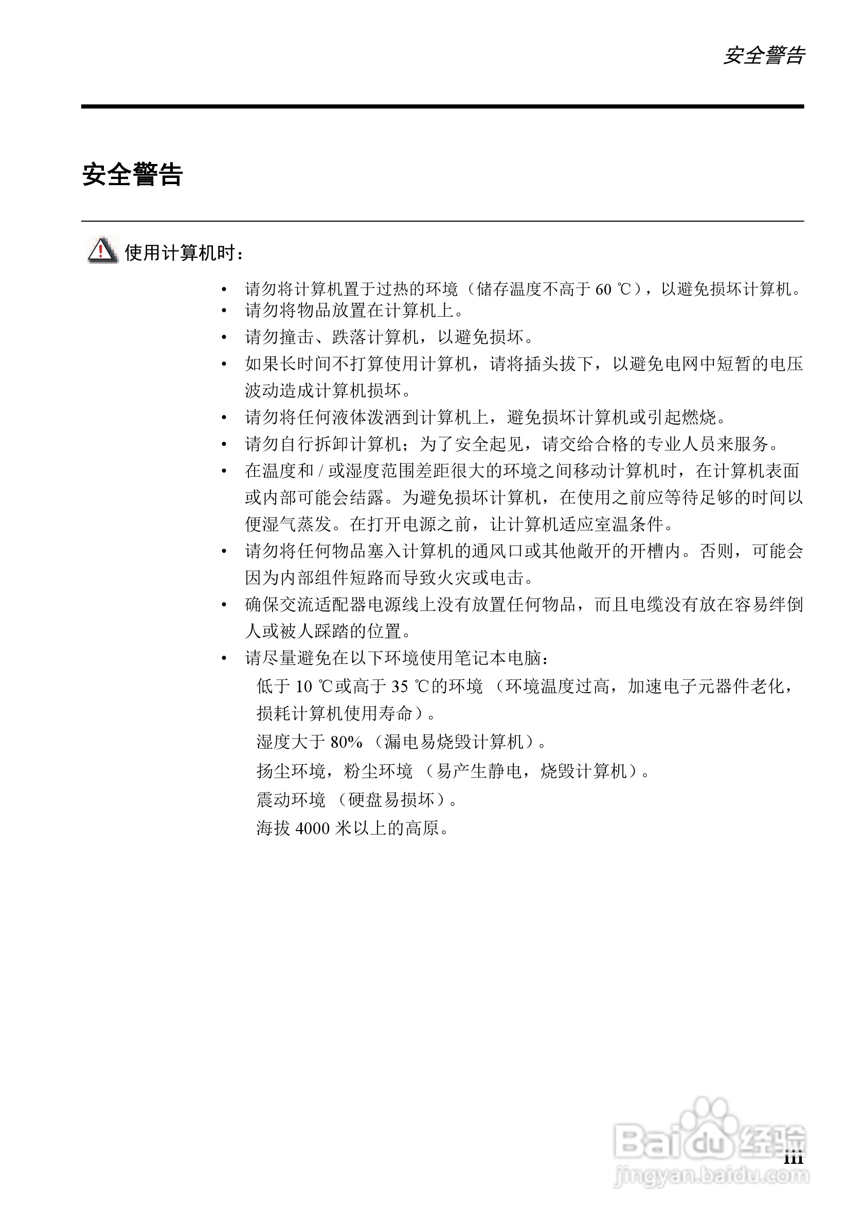
联想天逸F51笔记本电脑使用说明书:[1]
2026-02-15 18:18:57
本篇为《联想天逸F51笔记本电脑使用说明书》,主要介绍该产品的使用方法以及常见故障解决方案。
(共篇)
下一篇:
相关推荐
联想天逸F51笔记本电脑使用说明书:[2]
阅读量:50
联想天逸F51笔记本电脑使用说明书:[3]
阅读量:81
联想天逸F51笔记本电脑使用说明书:[5]
阅读量:131
联想天逸F51笔记本电脑使用说明书:[6]
阅读量:50
联想天逸F51笔记本电脑使用说明书:[7]
阅读量:36
猜你喜欢
口袋妖怪漆黑的魅影攻略
辽宁工业大学怎么样
青岛攻略
长海县旅游攻略
最佳减肥方法
周杰伦简介
项英简介
贪婪洞窟2攻略
健身减肥操
中国劳动关系学院怎么样
猜你喜欢
节食减肥的最好方法
阴环怎么穿
正确的跑步减肥方法
专业能力怎么写
动态图片怎么做
途胜怎么样
减肥减肥
刚怀孕肚子疼怎么回事
一周快速减肥方法
喝荷叶茶能减肥吗