融合经验网
首页
美食营养
生活百科
知识问答
生活知识
返回
融合经验网
首页
美食营养
游戏数码
手工爱好
生活知识
生活百科
健康养生
运动户外
职场理财
情感交际
母婴教育
时尚美容
知识问答
更多知识
搜索
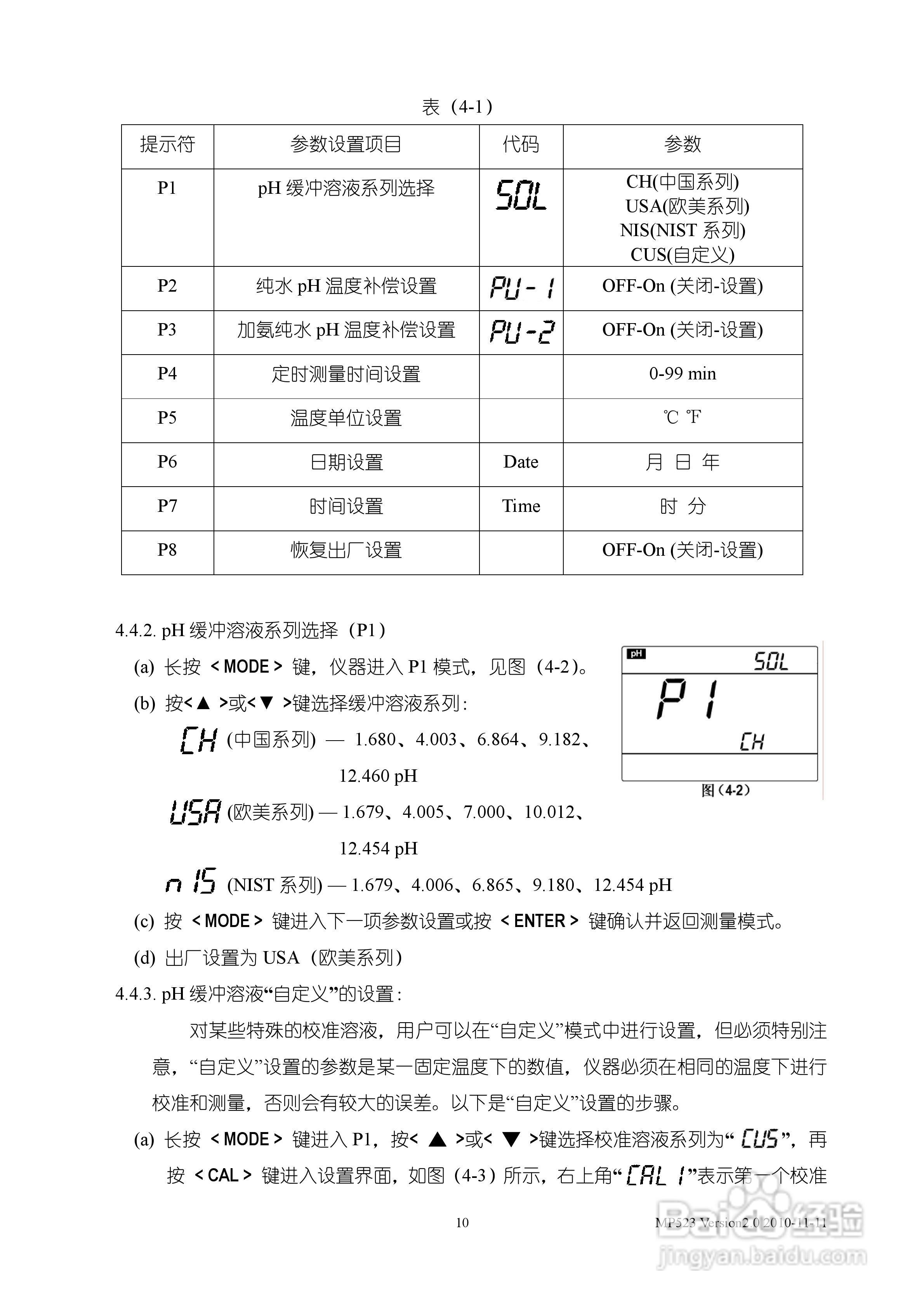
SANXIN MP523型pH/离子浓度测量仪使用说明书:[2]
2026-02-15 19:47:00
本篇为《SANXIN MP523型pH/离子浓度测量仪使用说明书》,主要介绍该产品的使用方法以及常见故障解决方案。
(共篇)
上一篇:
|
下一篇:
相关推荐
SANXIN MP523型pH/离子浓度测量仪使用说明书:[3]
阅读量:26
三星YP-T9ZU MP4播放器使用说明书:[5]
阅读量:83
神仙道深度分析护送取经攻略
阅读量:117
赴美生子直营月子中心该如何选择?
阅读量:175
广州大观湿地公园怎么去
阅读量:128
猜你喜欢
tplink路由器
荣耀路由器
如何取名字
笔记本型号在哪里看
腾讯视频怎么下载电影
如何改善大鼻头
擎天之柱怎么打
怎么查看电脑显卡配置
无级变速车怎么开
锦溪古镇旅游攻略
猜你喜欢
网件路由器设置
如何做一个好老师
小米路由器3怎么样
如何取名字
神武剑气宠怎么打书
上航旅游
腾达路由器怎么改密码
人头攒动怎么读
如何查询电脑ip地址
我的世界皮革怎么得