融合经验网
首页
美食营养
生活百科
知识问答
生活知识
返回
融合经验网
首页
美食营养
游戏数码
手工爱好
生活知识
生活百科
健康养生
运动户外
职场理财
情感交际
母婴教育
时尚美容
知识问答
更多知识
搜索
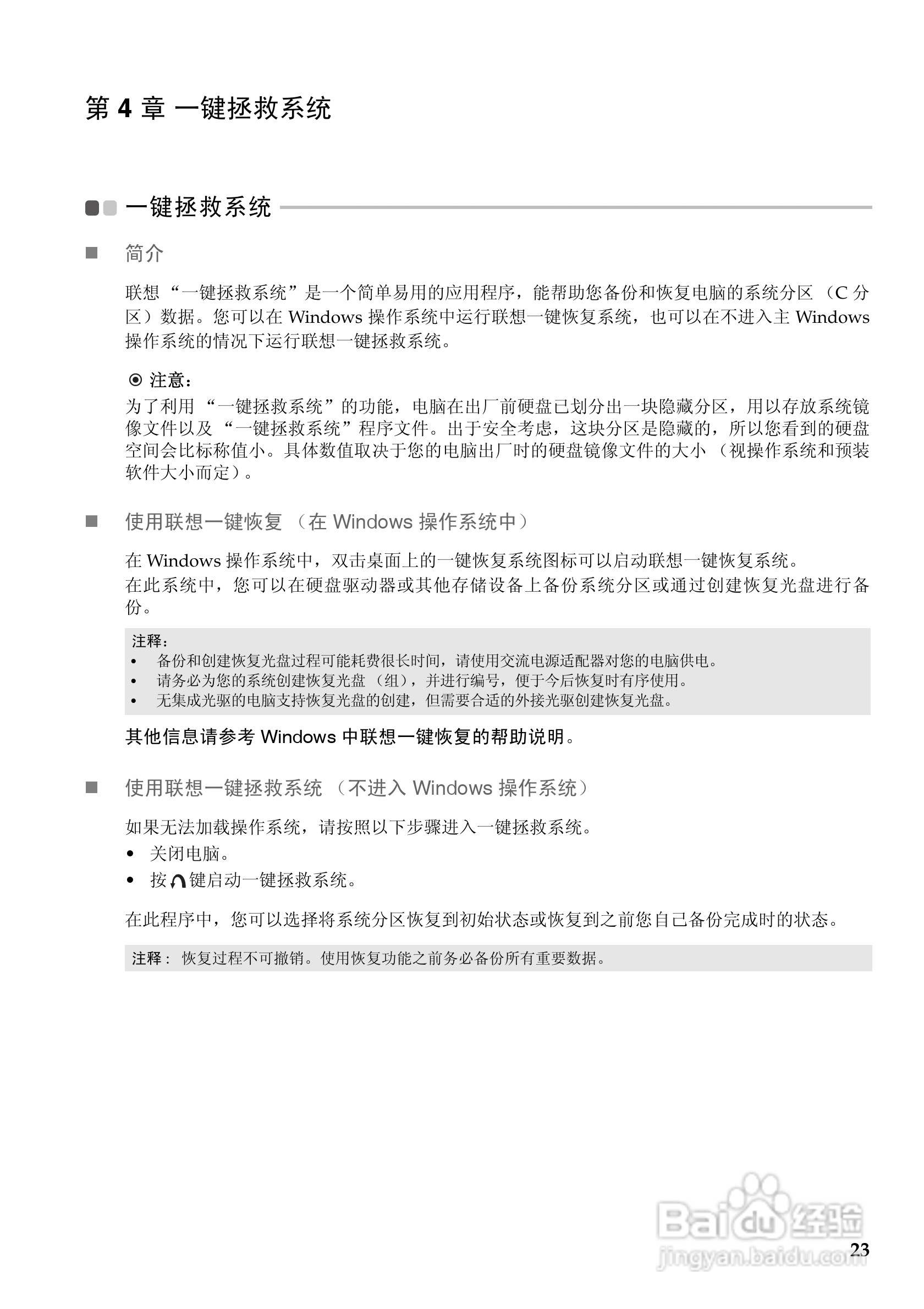
联想 Ideapad Y485笔记本电脑说明书:[3]
2026-02-18 12:07:40
本篇为《联想 Ideapad Y485笔记本电脑说明书》,主要介绍该产品的使用方法以及常见故障解决方案。
(共篇)
上一篇:
|
下一篇:
相关推荐
联想 Ideapad Y485笔记本电脑说明书:[4]
阅读量:176
联想IdeaPad Z485笔记本电脑说明书:[3]
阅读量:76
联想IdeaPad S400u笔记本电脑说明书:[3]
阅读量:133
联想IdeaPad Tablet K1笔记本电脑说明书:[3]
阅读量:164
联想ideapad拆机清理教程
阅读量:142
猜你喜欢
沉着的近义词
手机关不了机怎么办
长直发发型图片
被猫抓伤怎么办
感冒可以喝鸡汤吗
怎么查看笔记本型号
绿瘦减肥效果怎么样
衣服上的油渍怎么去除小窍门
圆脸波波头短发发型
不可一世的近义词
猜你喜欢
发型设计与脸型搭配女
正好的近义词是什么
淘宝评价怎么修改
怎么才能学好英语
发型颜色
协调的近义词
爱出汗是怎么回事
霸气十足的近义词
龙发装饰怎么样
荡漾的近义词