融合经验网
首页
美食营养
生活百科
知识问答
生活知识
返回
融合经验网
首页
美食营养
游戏数码
手工爱好
生活知识
生活百科
健康养生
运动户外
职场理财
情感交际
母婴教育
时尚美容
知识问答
更多知识
搜索
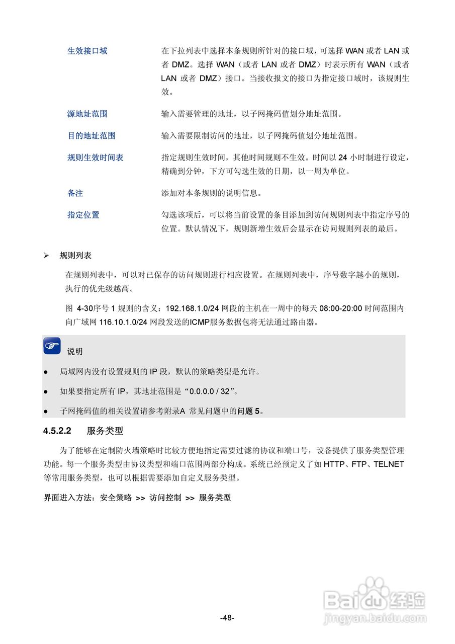
普联TP-LINK TL-ER5510G路由器使用说明书:[6]
2026-02-15 13:07:07
本篇为《普联TP-LINK TL-ER5510G路由器使用说明书》,主要介绍该产品的使用方法以及常见故障解决方案。
(共篇)
上一篇:
|
下一篇:
相关推荐
普联TP-LINK TL-ER5510G路由器使用说明书:[10]
阅读量:64
普联TP-LINK TL-ER5510G路由器使用说明书:[4]
阅读量:83
普联TP-LINK TL-ER5520G路由器使用说明书:[11]
阅读量:176
路由器如何使用
阅读量:152
路由器亮红灯是怎么回事
阅读量:142
猜你喜欢
木瓜的功效与作用
什么叫性情中人
一个角一个斗念什么
一曝十寒什么意思
四大皆空什么意思
凉薯的功效与作用
什么真什么作文
运动app
运动t恤
荔枝核的功效与作用
猜你喜欢
洗车机什么牌子好
中国知识产权专利网
核桃花的功效与作用
碳水化合物的作用
大学生安全知识竞赛
知识产权代理
apologize什么意思
剪辑音乐用什么软件
复方玄驹胶囊的功效与作用
理财知识入门基础知识