融合经验网
首页
美食营养
游戏数码
知识问答
生活知识
返回
融合经验网
首页
美食营养
游戏数码
手工爱好
生活知识
健康养生
运动户外
职场理财
情感交际
母婴教育
时尚美容
知识问答
搜索
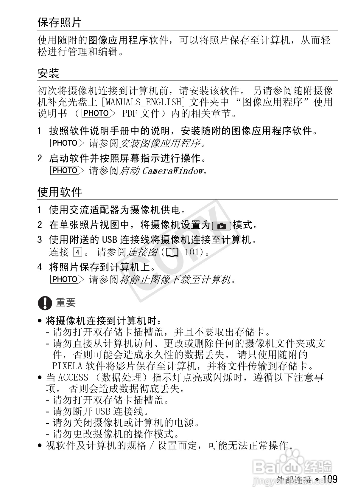
佳能LEGRIA HF R26数码摄像机使用说明书:[11]
2026-02-16 03:55:52
本篇为《佳能LEGRIA HF R26数码摄像机使用说明书》,主要介绍该产品的使用方法以及常见故障解决方案。
(共篇)
上一篇:
|
下一篇:
相关推荐
佳能LEGRIA HF R26数码摄像机使用说明书:[13]
阅读量:141
佳能LEGRIA HF R26数码摄像机使用说明书:[16]
阅读量:68
佳能相机5d单机如何使用
阅读量:173
佳能相机怎么传照片到手机
阅读量:182
佳能原装墨盒怎么加墨
阅读量:110
猜你喜欢
pork是什么意思
emmmm是什么意思
法西斯的意思
发人深省的意思
会当凌绝顶 一览众山小的意思
什么牌子的发膜好
挑拨离间是什么意思
什么是代扣代缴
jazz是什么意思
ap隔离什么意思
猜你喜欢
jerry是什么意思
百年校庆祝福语
谆谆教导的意思
describe是什么意思
cheer是什么意思
什么星座的女生最丑
忘年交是什么意思
冯绍峰双龙出洞什么梗天涯
customer是什么意思
零存整取是什么意思