融合经验网
首页
美食营养
生活百科
知识问答
生活知识
返回
融合经验网
首页
美食营养
游戏数码
手工爱好
生活知识
生活百科
健康养生
运动户外
职场理财
情感交际
母婴教育
时尚美容
知识问答
更多知识
搜索
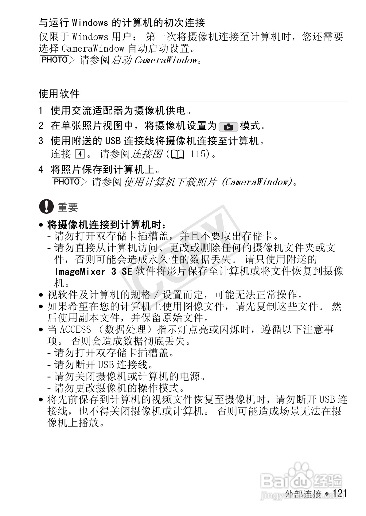
佳能LEGRIA HF S30数码摄像机使用说明书:[13]
2026-05-08 11:38:41
本篇为《佳能LEGRIA HF S30数码摄像机使用说明书》,主要介绍该产品的使用方法以及常见故障解决方案。
(共篇)
上一篇:
|
下一篇:
相关推荐
华为WS550/WS318路由器如何升级?
阅读量:62
win10怎么把我的电脑回收站放在桌面
阅读量:58
UEFI引导系统
阅读量:146
IBM(lenovo)ThinkPad X61笔记本说明书:[8]
阅读量:47
Windows 7操作系统设置多个IP地址
阅读量:180
猜你喜欢
刀郎的歌曲大全
群头衔名称大全霸气
邵氏电影大全
陈一发怎么了
办学许可证怎么办理
笔记本内存条怎么选
优秀日记大全
88影视网电视剧大全
豆腐皮的做法大全
蔬菜名称大全
猜你喜欢
北京大学简介
东北人怎么样
七座suv汽车大全
项羽简介
微信名字大全女生
海绵体怎么训练变大
成年美女黄网站色大全
青岛工学院怎么样
捷达车怎么样
香港九龙图库大全