融合经验网
首页
美食营养
游戏数码
手工爱好
生活家居
返回
融合经验网
首页
美食营养
游戏数码
手工爱好
生活家居
健康养生
运动户外
职场理财
情感交际
母婴教育
时尚美容
搜索
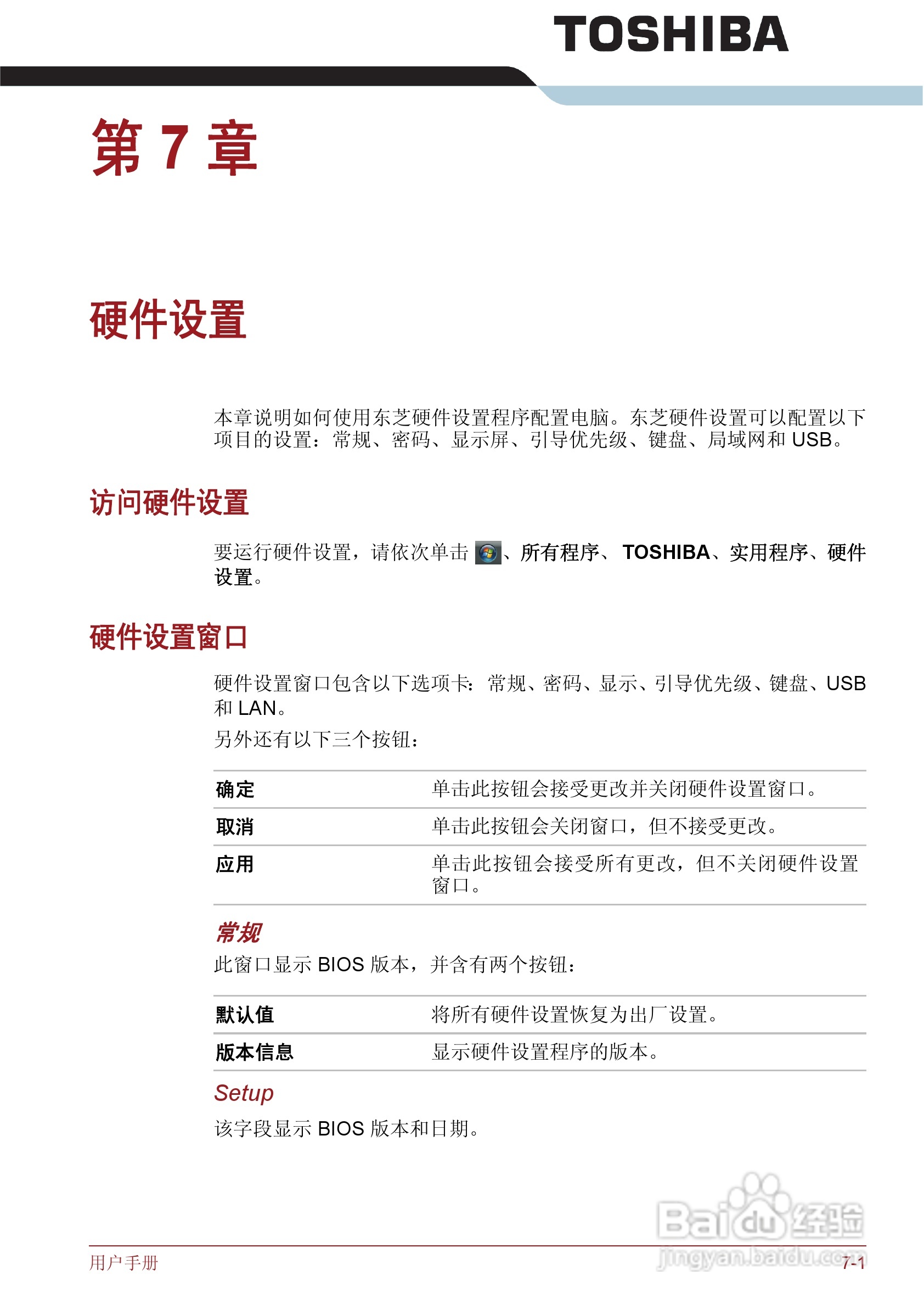
东芝Satellite T130笔记本电脑使用说明书:[9]
2024-11-23 21:10:38
本篇为《东芝Satellite T130笔记本电脑使用说明书》,主要介绍该产品的使用方法以及常见故障解决方案。
相关推荐
东芝Satellite T130笔记本电脑使用说明书:[8]
东芝Satellite T130笔记本电脑使用说明书:[6]
东芝Satellite L650笔记本电脑使用说明书:[9]
笔记本电脑如何连接wifi
笔记本电脑摄像头如何打开
猜你喜欢
为什么wifi连接上却不能上网
为什么要离开我
眼睛疼是怎么回事
甲亢是怎么引起的
西红柿炒豆腐的做法
邸怎么读
劈叉怎么练
寿司的做法步骤
切辣椒后手上的灼热感怎么解决
本命年为什么要穿红
猜你喜欢
tcl洗衣机怎么样
发烧怎么办怎样退烧快
为什么鼻子上长痘痘
山竹怎么吃
橄榄油怎么吃
简单家常菜做法大全
怎么注册微信
牙齿有缝怎么弄
你也是用英语怎么说
牡蛎怎么读