融合经验网
首页
美食营养
生活百科
知识问答
生活知识
返回
融合经验网
首页
美食营养
游戏数码
手工爱好
生活知识
生活百科
健康养生
运动户外
职场理财
情感交际
母婴教育
时尚美容
知识问答
更多知识
搜索
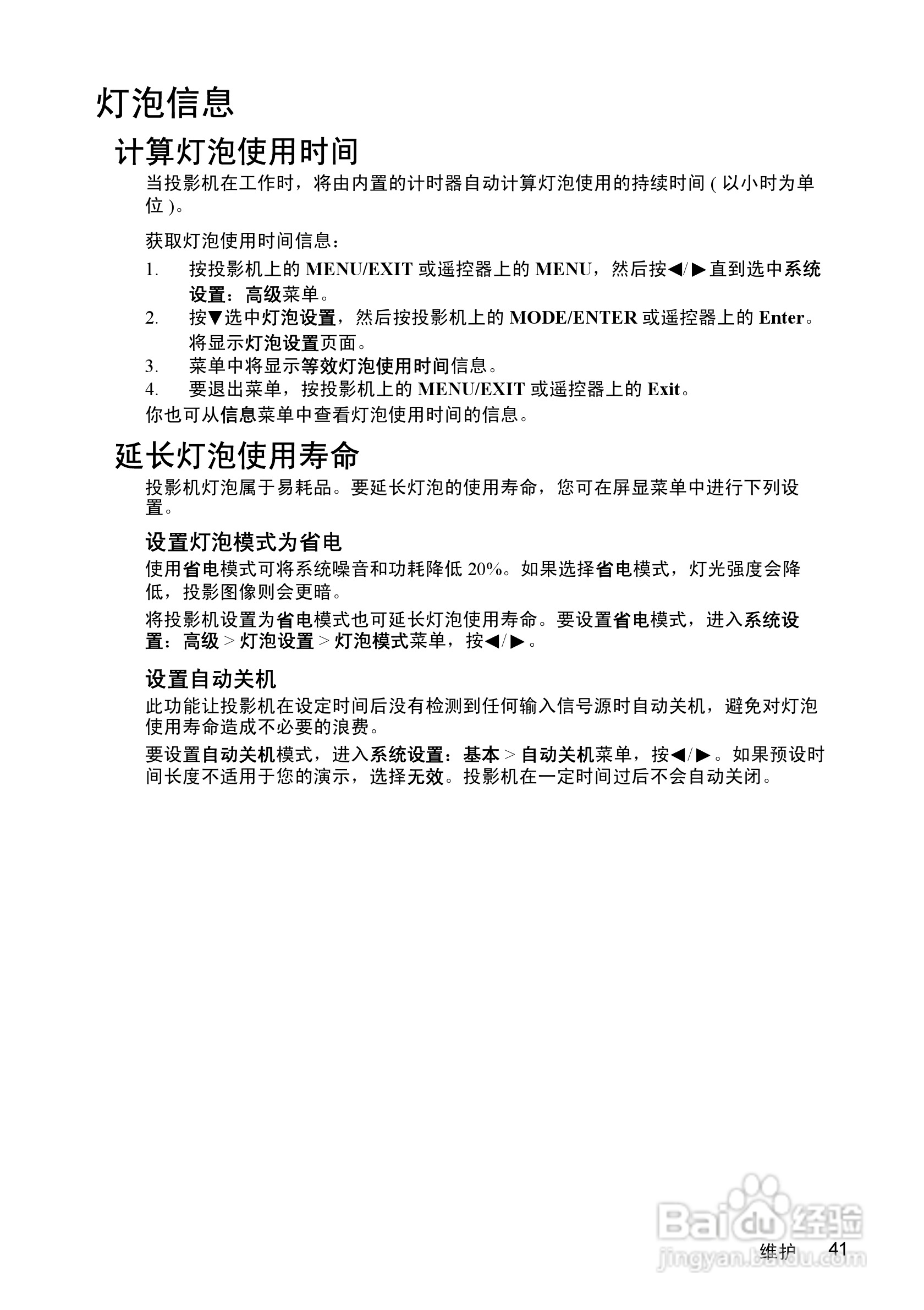
优派PJD5152投影机使用说明书:[5]
2026-02-14 22:37:12
本篇为《优派PJD5152投影机使用说明书》,主要介绍该产品的使用方法以及常见故障解决方案。
(共篇)
上一篇:
|
下一篇:
相关推荐
优派PJD6381投影机使用说明书:[5]
阅读量:40
优派PJD5231投影机使用说明书:[5]
阅读量:155
优派PJD5223投影机使用说明书:[5]
阅读量:136
优派PJD6531w投影机使用说明书:[5]
阅读量:134
使用说明书封面怎么做
阅读量:185
猜你喜欢
三同时是什么
面瘫是什么
amg是什么意思
disc是什么意思
dnf手游什么时候公测
大便有血是什么原因
铁树的养殖方法
喜出望外的意思是什么
牵牛花是什么颜色的
永垂不朽是什么意思
猜你喜欢
河豚是什么
talent是什么意思
seek是什么意思
全力以赴是什么意思
微博是什么意思
送女生什么礼物好
112是什么电话号码
股市黑天鹅是什么意思
yp什么意思
fat是什么意思啊