融合经验网
首页
美食营养
生活百科
知识问答
生活知识
返回
融合经验网
首页
美食营养
游戏数码
手工爱好
生活知识
生活百科
健康养生
运动户外
职场理财
情感交际
母婴教育
时尚美容
知识问答
更多知识
搜索
昆盈G-Shot P313型数码相机使用说明书:[1]
2026-04-22 01:57:58
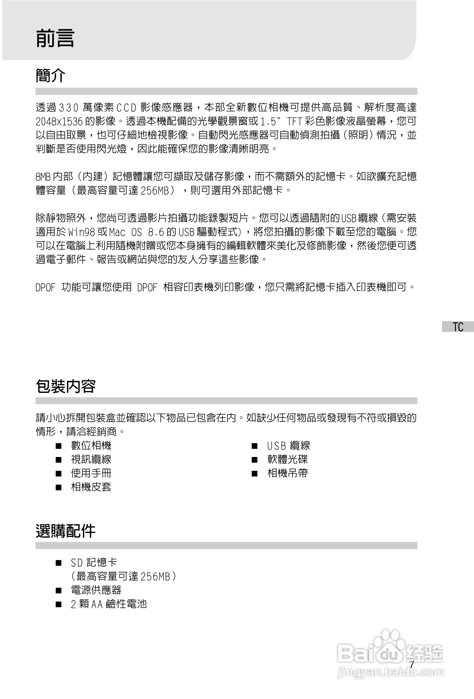
本篇为《昆盈G-Shot P313型数码相机使用说明书》,主要介绍该产品的使用方法以及常见故障解决方案。
(共篇)
下一篇:
相关推荐
昆盈G-Shot P313型数码相机使用说明书:[3]
阅读量:183
昆盈G-Shot P313型数码相机使用说明书:[2]
阅读量:107
昆盈G-Shot P313型数码相机使用说明书:[5]
阅读量:185
昆盈G-Shot P533型数码相机使用说明书:[1]
阅读量:134
昆盈 G-Shot P534型数码相机使用说明书:[1]
阅读量:147
猜你喜欢
网站推广的作用
忠诚的意思
什么是角速度
friend是什么意思
鼠目寸光的意思
sama是什么意思
鸿篇巨制的意思
揉豆豆超级快时会什么感觉
驰骋的意思
地摊卖什么好
猜你喜欢
什么是猫眼石
现在什么手机比较好
月季花茶的功效与作用
茉莉花茶作用
最近有什么好看的电视剧吗
吸氧机的作用
什么叫广告
温文尔雅的意思
飓风和台风有什么区别
蜂蜜水的作用