融合经验网
首页
美食营养
生活百科
知识问答
生活知识
返回
融合经验网
首页
美食营养
游戏数码
手工爱好
生活知识
生活百科
健康养生
运动户外
职场理财
情感交际
母婴教育
时尚美容
知识问答
更多知识
搜索
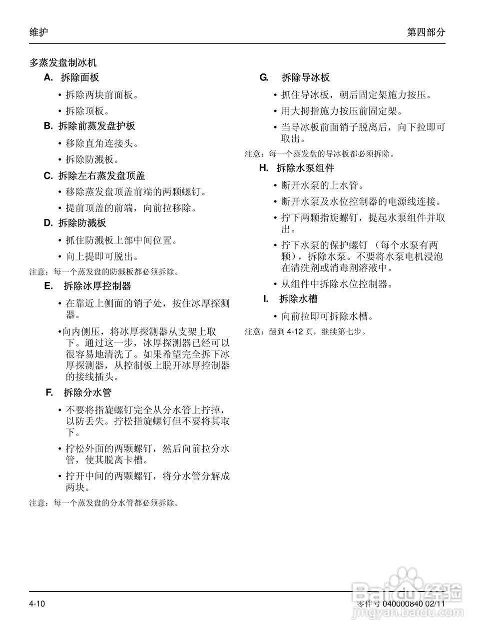
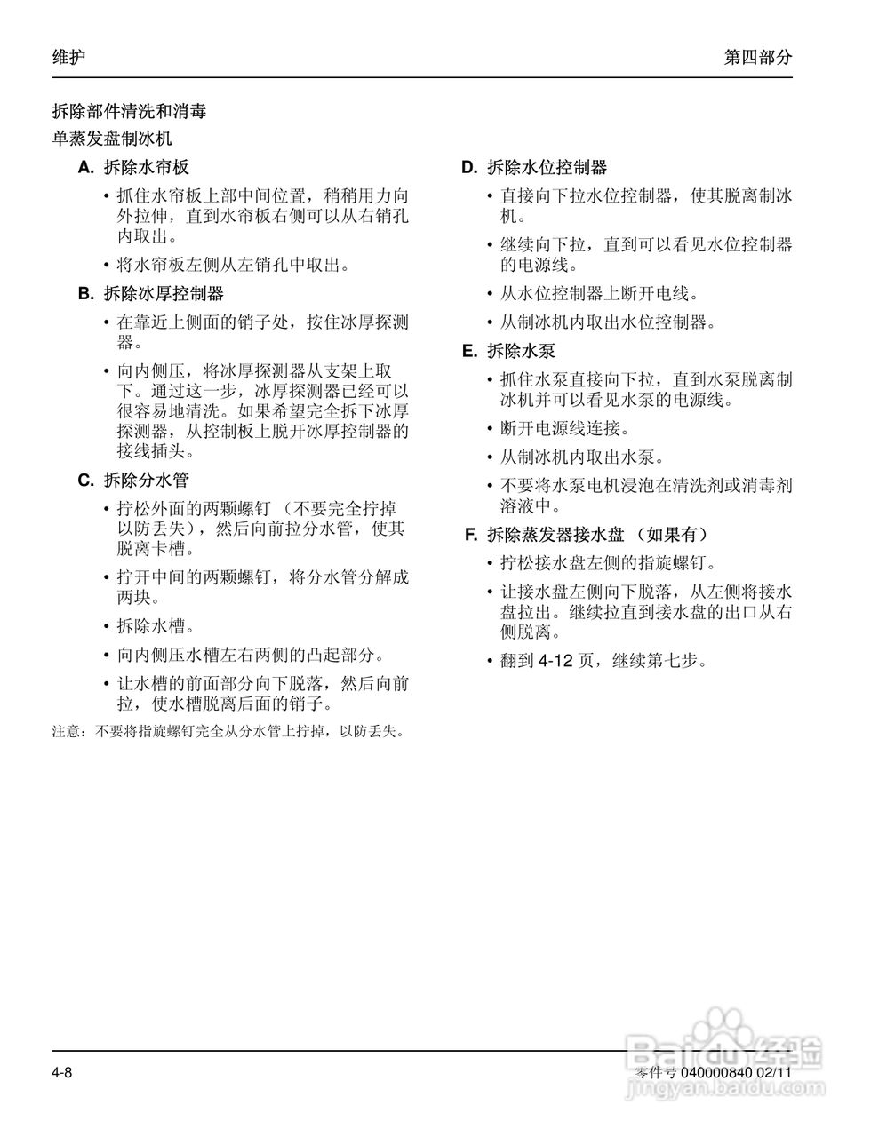
Manitowoc万利多SD0692N制冰机说明书:[5]
2026-02-16 01:43:00
(共篇)
上一篇:
|
下一篇:
相关推荐
Manitowoc万利多SD0692N制冰机说明书:[6]
阅读量:53
Manitowoc万利多SD0692N制冰机说明书:[7]
阅读量:78
Manitowoc万利多SD1002A制冰机说明书:[5]
阅读量:21
Manitowoc万利多SD1202A制冰机说明书:[5]
阅读量:100
Manitowoc万利多SD0592N制冰机说明书:[5]
阅读量:170
猜你喜欢
小ck是什么牌子
dn是什么意思
五经是什么
情不自禁是什么意思
可以组什么词
呵呵是什么意思
运单号是什么
2014年是什么年
mac是什么
田鸡是什么
猜你喜欢
盗汗是什么意思
什么的柳条
双胶纸是什么纸
5月30日是什么星座
什么时候入伏
希望你能爱我到地老到天荒什么歌
stick是什么意思
热闹的近义词是什么
业障是什么意思
香菇不能和什么一起吃