融合经验网
首页
美食营养
游戏数码
知识问答
生活知识
返回
融合经验网
首页
美食营养
游戏数码
手工爱好
生活知识
健康养生
运动户外
职场理财
情感交际
母婴教育
时尚美容
知识问答
搜索
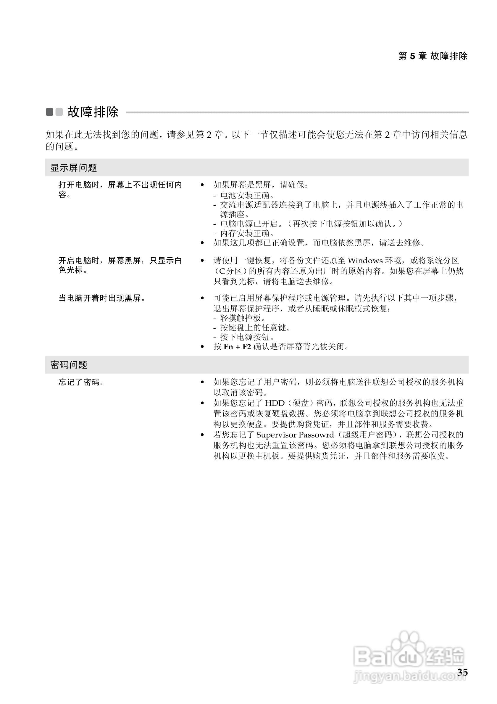
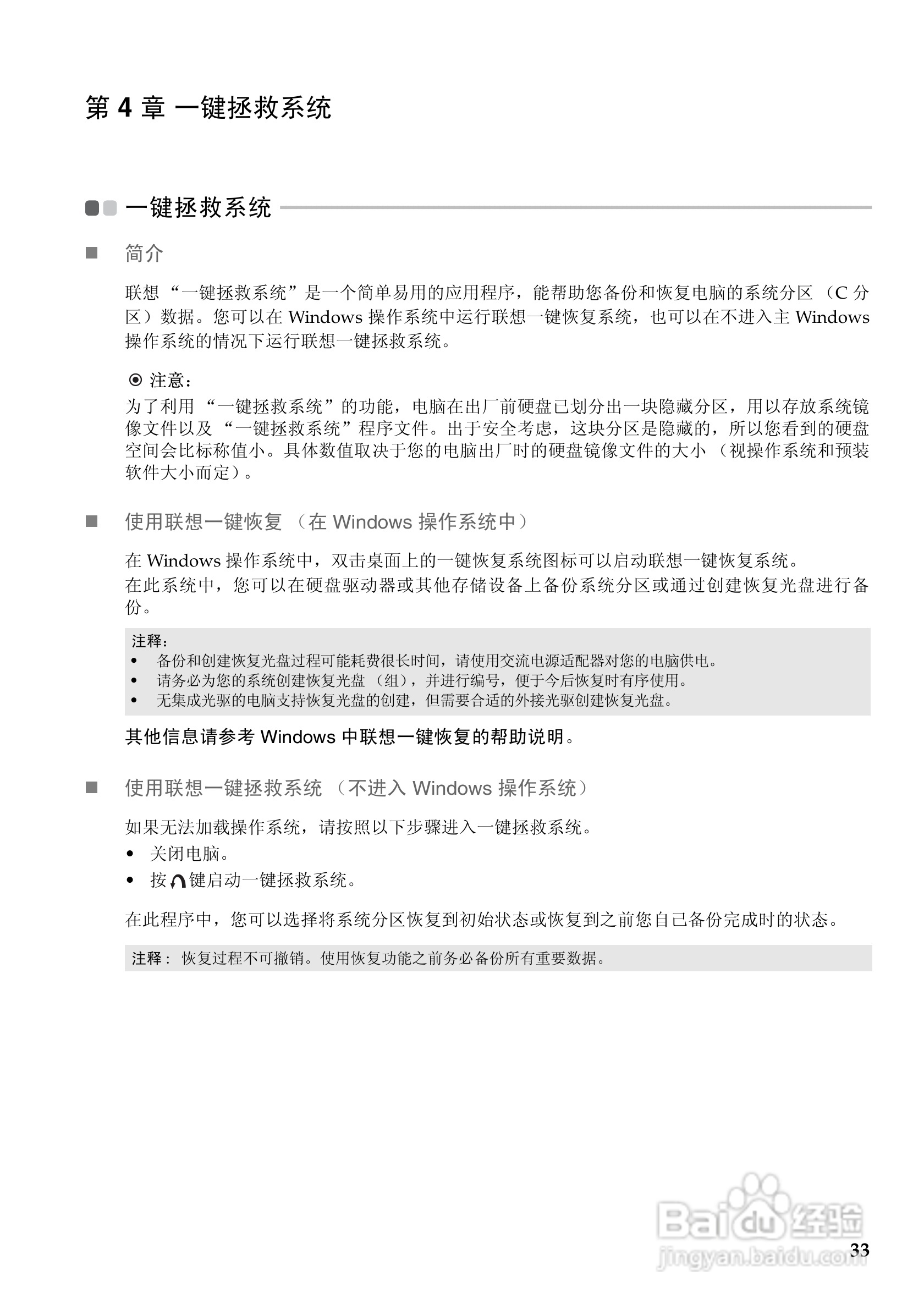
联想Lenovo V470笔记本电脑使用说明书:[4]
2026-02-16 15:22:20
本篇为《联想Lenovo V470笔记本电脑使用说明书》,主要介绍该产品的使用方法以及常见故障解决方案。
(共篇)
上一篇:
|
下一篇:
相关推荐
tomato路由器做AR970打印机服务器,打印共享
阅读量:126
win7如何更改设置屏幕分辨率
阅读量:36
win10设备管理器摄像头显示黄感叹号如何解决
阅读量:188
组网布线:粗心大意 网线接错导致的局域网故障
阅读量:143
怎样禁用电脑 network的设备程序?
阅读量:118
猜你喜欢
陆游号什么
kind是什么意思
慎独什么意思
hf是什么意思
3p是什么意思
苛刻是什么意思
梦见虫子是什么意思
网签是什么意思
dnf搬砖是什么意思
手脚脱皮是什么原因
猜你喜欢
down是什么意思
什么是信用卡
纠结是什么意思
9月30日是什么星座
高考什么时候结束
无产阶级是什么意思
湄公鱼是什么鱼
什么工作有前途
pretty是什么意思
迷惘是什么意思