融合经验网
首页
美食营养
生活百科
知识问答
生活知识
返回
融合经验网
首页
美食营养
游戏数码
手工爱好
生活知识
生活百科
健康养生
运动户外
职场理财
情感交际
母婴教育
时尚美容
知识问答
更多知识
搜索
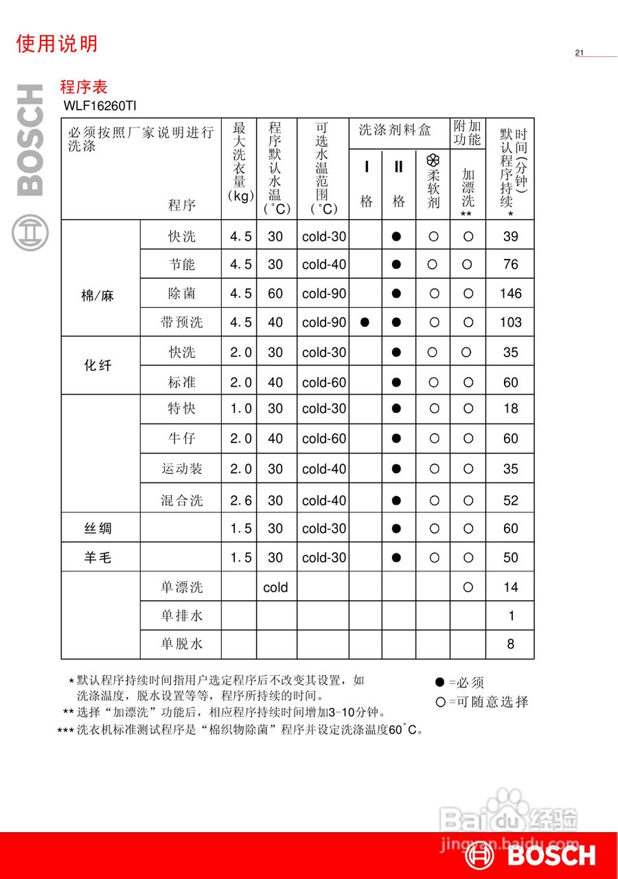
博世XQG52-15260全自动滚筒式洗衣机使用及安装说明书:[3]
2026-02-14 21:20:40
(共篇)
上一篇:
|
下一篇:
相关推荐
博世XQG52-15260全自动滚筒式洗衣机使用及安装说明书:[2]
阅读量:90
博世XQG52-15260全自动滚筒式洗衣机使用及安装说明书:[4]
阅读量:184
博世滚筒洗衣机门打不开最详细的操作步骤
阅读量:88
博世XQG52-15260全自动滚筒式洗衣机使用及安装说明书:[1]
阅读量:58
博世XQG52-16260全自动滚筒式洗衣机使用及安装说明书:[1]
阅读量:73
猜你喜欢
ferry是什么意思
爱慕虚荣的意思
苹果5s什么时候上市
救赎的意思
什么是erp管理系统
绘声绘色是什么意思
感恩节的祝福
母亲节贺卡祝福语大全
周五祝福语
经年是什么意思
猜你喜欢
超频是什么意思
什么牌子的烤箱质量好
填缝剂什么牌子好
象拔蚌什么梗
首付2万能买什么车
qfii是什么意思
七上八下是什么意思
噱头是什么意思
和风细雨的意思
什么是情商和智商