融合经验网
首页
美食营养
生活百科
知识问答
生活知识
返回
融合经验网
首页
美食营养
游戏数码
手工爱好
生活知识
生活百科
健康养生
运动户外
职场理财
情感交际
母婴教育
时尚美容
知识问答
更多知识
搜索
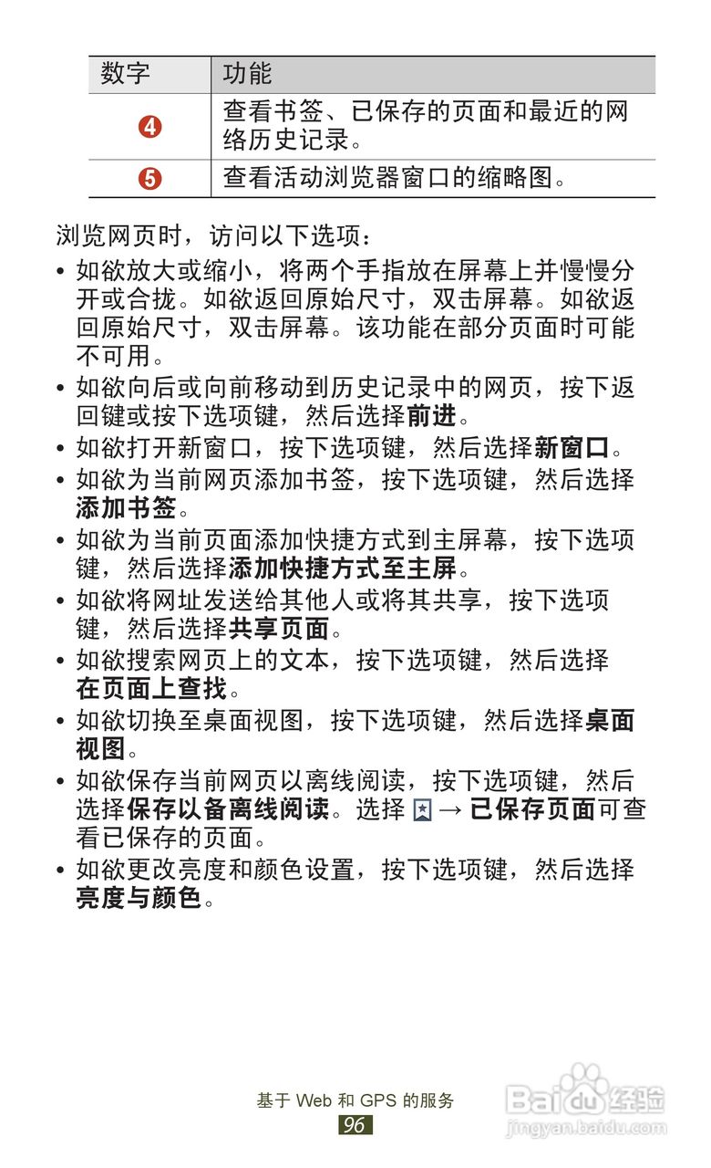
三星 GT-I9308手机说明书:[10]
2026-02-16 00:41:17
(共篇)
上一篇:
|
下一篇:
相关推荐
三星 GT-I9308手机说明书:[9]
阅读量:130
三星 GT-I9308手机说明书:[16]
阅读量:95
手机如何查看已连接wifi的密码
阅读量:167
手机6g和8g的区别
阅读量:175
手机如何登陆网页电脑版淘宝
阅读量:114
猜你喜欢
焖饭的家常做法
排骨汤怎么炖最好喝
三鲜馅饺子的做法
卤鹌鹑蛋的做法
前列腺炎怎么引起的
椰子怎么打开
麻叶的做法
分付微信怎么开通
陈百强什么原因怎么走的
梅菜扣肉的做法 最正宗的做法
猜你喜欢
牛百叶的做法
清炖鱼头汤的做法
煎茄子的家常做法
发面包子的做法
肉片汤的家常做法
猪血的做法大全
排骨冬瓜汤的做法
奶茶的做法
殆怎么读
炒鸡的做法