融合经验网
首页
美食营养
生活百科
知识问答
生活知识
返回
融合经验网
首页
美食营养
游戏数码
手工爱好
生活知识
生活百科
健康养生
运动户外
职场理财
情感交际
母婴教育
时尚美容
知识问答
更多知识
搜索
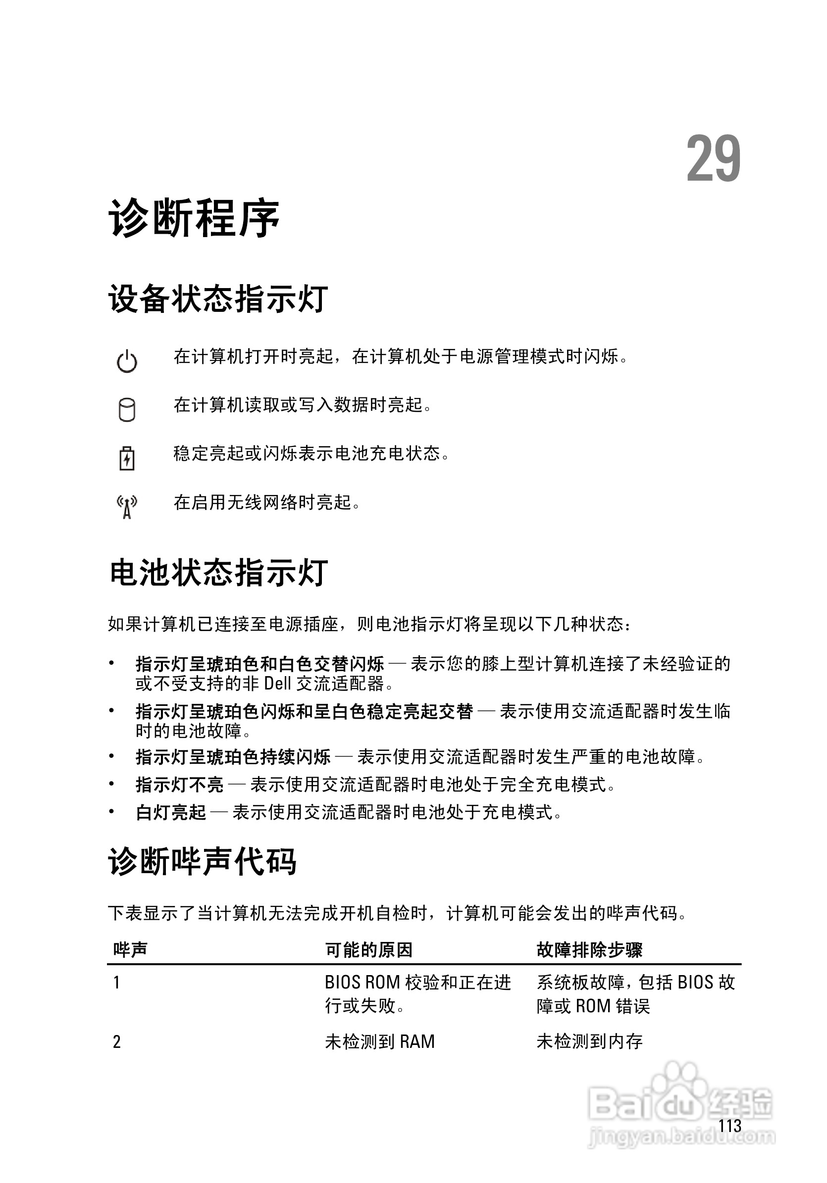
戴尔DELL Vostro 3450笔记本电脑使用说明书:[12]
2026-02-16 01:05:17
本篇为《戴尔DELL Vostro 3450笔记本电脑使用说明书》,主要介绍该产品的使用方法以及常见故障解决方案。
(共篇)
上一篇:
|
下一篇:
相关推荐
戴尔DELL Vostro 3450笔记本电脑使用说明书:[13]
阅读量:113
戴尔DELL Vostro 3450笔记本电脑使用说明书:[10]
阅读量:96
戴尔(DELL)VOSTRO 成就2420拆机教程
阅读量:77
戴尔(DELL)VOSTRO 成就3350拆机教程
阅读量:39
戴尔DELL Vostro 3450笔记本电脑使用说明书:[7]
阅读量:160
猜你喜欢
松下空调质量怎么样
结婚十周年朋友圈说说
粤s是哪里
打印机如何扫描
新生儿不睡觉怎么办
江苏扬州旅游
石家庄工程职业学院怎么样
广东哪里好玩
旅游人才
如何去口臭
猜你喜欢
网页视频如何下载
云南自驾旅游攻略
灵山大佛旅游攻略
刚刚哪里地震了
文竹叶子黄了怎么办
李宁篮球鞋怎么样
福鼎旅游攻略
没有晨勃怎么回事
如何下载网页上的视频
半月板损伤如何治疗