融合经验网
首页
美食营养
游戏数码
知识问答
生活知识
返回
融合经验网
首页
美食营养
游戏数码
手工爱好
生活知识
健康养生
运动户外
职场理财
情感交际
母婴教育
时尚美容
知识问答
搜索
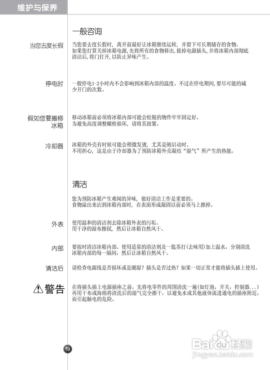
LG GR-B2074FTC电冰箱使用说明书:[2]
2026-02-16 13:04:32
(共篇)
上一篇:
|
下一篇:
相关推荐
油烟净化器净化率不达标是怎么回事?
阅读量:44
洗衣机甩桶转但无力
阅读量:84
家用空调冰箱如何正确使用节约电能
阅读量:153
油烟净化器治理风量确定
阅读量:180
制冰机常常出现的十二个问题及其维修解决方案
阅读量:137
猜你喜欢
building是什么意思
思绪万千的意思
秉烛夜游是什么意思
monitor是什么意思
诲人不倦是什么意思
开业花篮祝福语
老师祝福语
道听途说是什么意思
火树银花的意思
scoop是什么意思
猜你喜欢
制作名片用什么软件
soap是什么意思
开网吧需要什么条件
什么事都在发生
scale是什么意思
开门见山的意思
nobody是什么意思
纤夫的意思
手机收藏夹在什么位置
望而生畏是什么意思