融合经验网
首页
美食营养
生活百科
知识问答
生活知识
返回
融合经验网
首页
美食营养
游戏数码
手工爱好
生活知识
生活百科
健康养生
运动户外
职场理财
情感交际
母婴教育
时尚美容
知识问答
更多知识
搜索
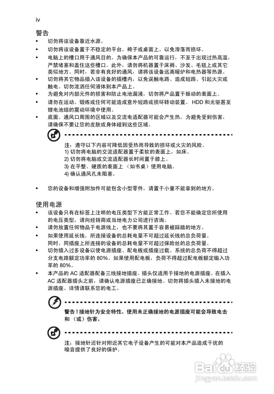
ACER Aspire V5-1 笔记本电脑说明书:[1]
2026-02-18 15:02:54
本篇为《ACER Aspire V5-1 笔记本电脑说明书》,主要介绍该产品的使用方法以及常见故障解决方案。
(共篇)
下一篇:
相关推荐
ACER Aspire V5-1 笔记本电脑说明书:[5]
阅读量:70
ACER Aspire V5-1 笔记本电脑说明书:[4]
阅读量:78
ACER Aspire S5笔记本电脑说明书:[1]
阅读量:190
ACER Aspire S5笔记本电脑说明书:[5]
阅读量:148
ACER宏基Aspire 1551笔记本说明书:[1]
阅读量:39
猜你喜欢
脑供血不足有什么症状
什么是民办学校
感同身受是什么意思
手机串号是什么
sql是什么
冠词是什么
厚德载物的意思是什么意思
纳米技术是什么意思
利润率等于什么
幸福的反义词是什么
猜你喜欢
nef是什么格式
future什么意思
阿门是什么意思
晟怎么读音是什么
其实爱情本是一团烈火是什么歌
problem什么意思
什么是声卡
sphc是什么材料
push什么意思
many是什么意思