融合经验网
首页
美食营养
游戏数码
知识问答
生活知识
返回
融合经验网
首页
美食营养
游戏数码
手工爱好
生活知识
健康养生
运动户外
职场理财
情感交际
母婴教育
时尚美容
知识问答
搜索
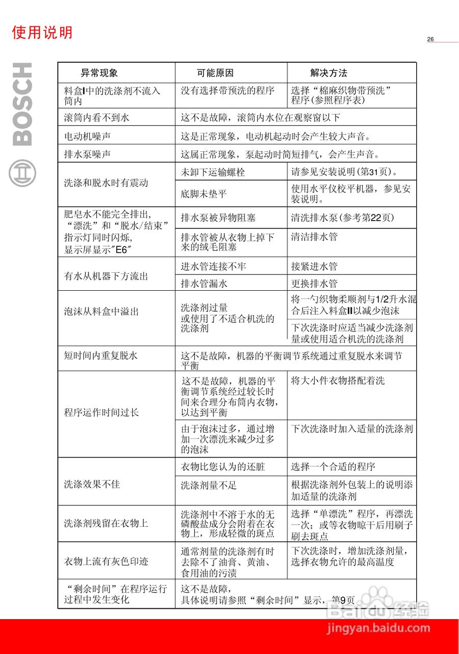
博世XQG52-20269全自动滚筒式洗衣机使用及安装说明书:[3]
2026-02-15 20:36:58
(共篇)
上一篇:
|
下一篇:
相关推荐
博世XQG52-20269全自动滚筒式洗衣机使用及安装说明书:[4]
阅读量:138
博世滚筒洗衣机门打不开最详细的操作步骤
阅读量:100
博世XQG52-15260全自动滚筒式洗衣机使用及安装说明书:[2]
阅读量:144
博世XQG52-15260全自动滚筒式洗衣机使用及安装说明书:[3]
阅读量:139
博世XQG52-16260全自动滚筒式洗衣机使用及安装说明书:[1]
阅读量:122
猜你喜欢
安全小知识顺口溜
中国什么时候打仗
如虎添翼什么意思
纳豆的功效与作用
晶振的作用
泽泻的功效与作用
最高人民法院院长什么级别
茭白的功效与作用
健康知识手抄报内容
小一班运动会口号
猜你喜欢
消防逃生知识
右归丸的功效与作用
四个火字读什么
老公生日送什么礼物好
首乌藤的功效与作用
苹果的功效与作用
决明子茶的功效与作用
兔死狐悲什么意思
运动会致辞
绿色环保知识