融合经验网
首页
美食营养
生活百科
知识问答
生活知识
返回
融合经验网
首页
美食营养
游戏数码
手工爱好
生活知识
生活百科
健康养生
运动户外
职场理财
情感交际
母婴教育
时尚美容
知识问答
更多知识
搜索
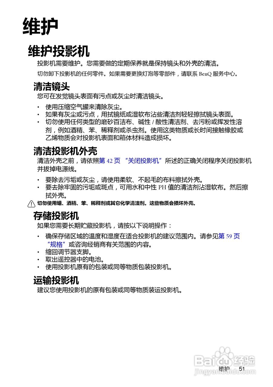
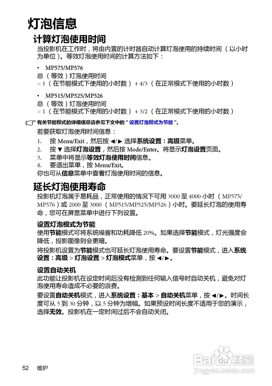
明基MP525投影仪使用说明书:[6]
2026-02-15 22:35:37
本篇为《明基MP525投影仪使用说明书》,主要介绍该产品的使用方法以及常见故障解决方案。
(共篇)
上一篇:
|
下一篇:
相关推荐
明基MP525投影仪使用说明书:[5]
阅读量:174
明基MP525投影仪使用说明书:[1]
阅读量:187
明基MP513投影仪使用说明书:[6]
阅读量:183
SANXIN MP525型pH/溶解氧测量仪使用说明书:[2]
阅读量:196
SANXIN MP525型pH/溶解氧测量仪使用说明书:[1]
阅读量:147
猜你喜欢
彩笔画图片大全
网店名字大全
伤感网名大全
杜甫简介
微信群公告大全
六年级古诗大全
格言大全
五行属金的字大全
小学生成语接龙大全
王耀武简介
猜你喜欢
打印机端口怎么选择
芥菜疙瘩的做法大全
兰蔻小黑瓶怎么用
漫画图片大全
表情包意思图片大全
初中600字作文大全
早会游戏大全
群头衔名称大全
小学古诗大全300首
苹果怎么换手机铃声