融合经验网
首页
美食营养
生活百科
知识问答
生活知识
返回
融合经验网
首页
美食营养
游戏数码
手工爱好
生活知识
生活百科
健康养生
运动户外
职场理财
情感交际
母婴教育
时尚美容
知识问答
更多知识
搜索
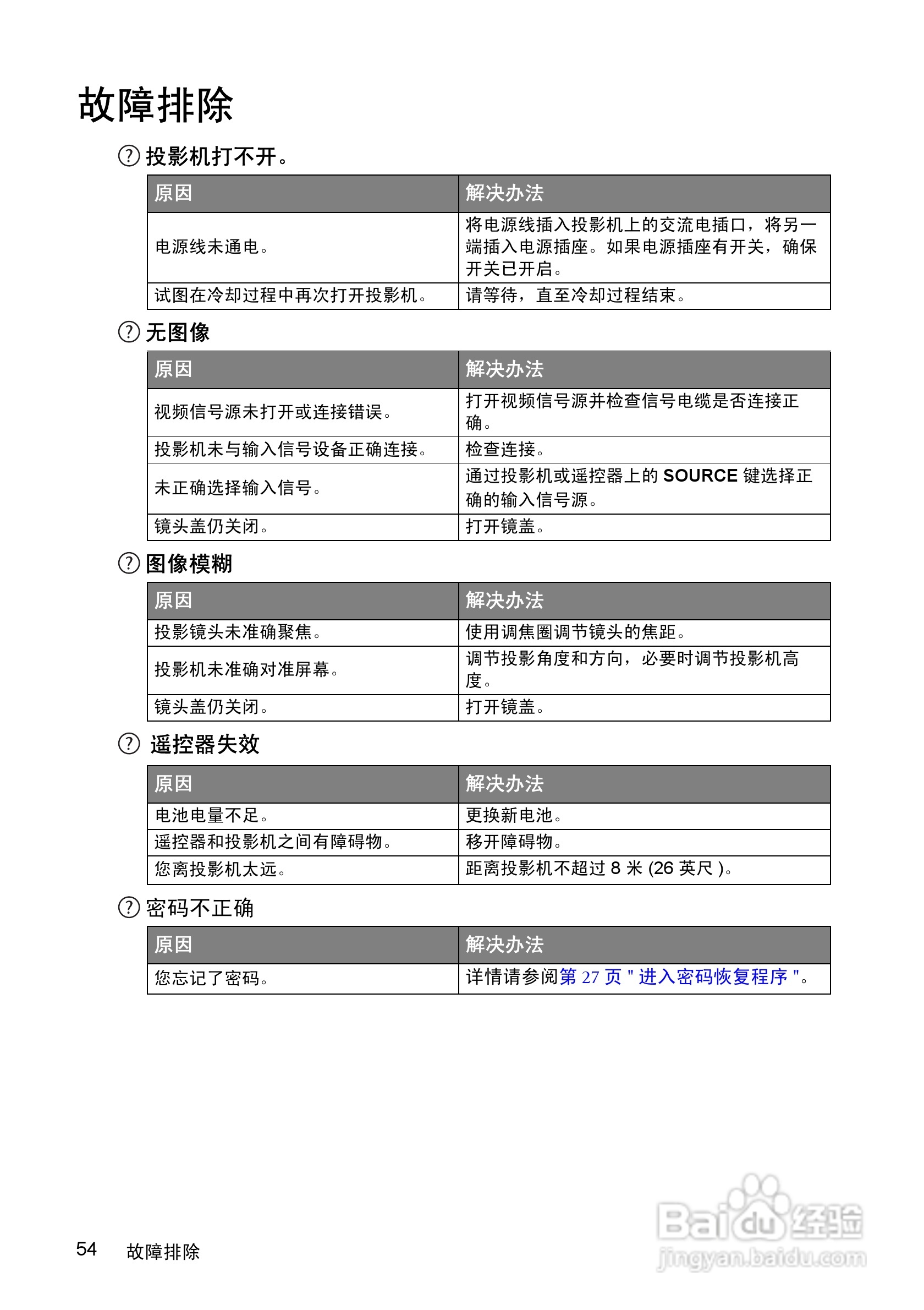
明基MP513投影仪使用说明书:[6]
2026-02-15 15:13:48
本篇为《明基MP513投影仪使用说明书》,主要介绍该产品的使用方法以及常见故障解决方案。
(共篇)
上一篇:
相关推荐
明基MP522投影仪使用说明书:[4]
阅读量:73
爱普生EMP-83H投影仪使用说明书:[4]
阅读量:193
明基MP513投影仪使用说明书:[2]
阅读量:85
爱普生EB-450Wi投影仪使用说明书:[5]
阅读量:161
佳能SX80投影仪使用说明书:[3]
阅读量:194
猜你喜欢
乐视视频怎么下载
湖北武汉旅游景点
新生儿不拉屎怎么办
宋词的特点
贺州旅游景点
海陵岛旅游
泰国旅游多少钱
方特旅游度假区
小儿便秘怎么调理
辽宁省旅游
猜你喜欢
狍子肉怎么做好吃
象山旅游攻略
版纳旅游
苏州景区
四点水怎么打
武汉旅游景点大全
大同旅游景点有哪些景点推荐
数学作文怎么写
无线局域网怎么设置
怎么把视频下载到u盘