融合经验网
首页
美食营养
生活百科
知识问答
生活知识
返回
融合经验网
首页
美食营养
游戏数码
手工爱好
生活知识
生活百科
健康养生
运动户外
职场理财
情感交际
母婴教育
时尚美容
知识问答
更多知识
搜索
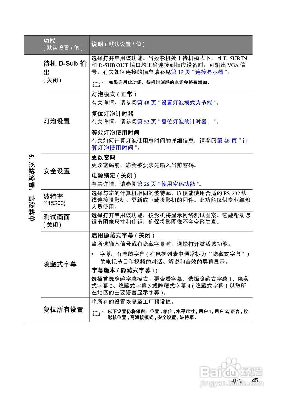
明基MP513投影仪使用说明书:[5]
2026-02-15 15:43:18
本篇为《明基MP513投影仪使用说明书》,主要介绍该产品的使用方法以及常见故障解决方案。
(共篇)
上一篇:
|
下一篇:
相关推荐
明基MP513投影仪使用说明书:[3]
阅读量:146
明基MP510投影仪使用说明书:[5]
阅读量:97
明基MP612投影仪使用说明书:[5]
阅读量:156
明基MP526投影仪使用说明书:[5]
阅读量:55
投影仪怎么连接电脑
阅读量:28
猜你喜欢
零钱明细怎么删除
ca125偏高怎么办
蒸面条怎么做好吃
百合网怎么注销账号
幼儿头发稀少怎么办
广东麻将怎么打
怎么剪辑歌曲
交印花税怎么做分录
超级玛丽怎么玩
怎么查路由器密码
猜你喜欢
怎么分辨处男
花生酱怎么做
怎么打架厉害
酒店销售怎么做
欧米茄手表怎么样
u盘写保护怎么去掉
初三考不上高中怎么办
白菜怎么炒好吃
泰康保险怎么样
怎么下载网页