融合经验网
首页
美食营养
生活百科
知识问答
生活知识
返回
融合经验网
首页
美食营养
游戏数码
手工爱好
生活知识
生活百科
健康养生
运动户外
职场理财
情感交际
母婴教育
时尚美容
知识问答
更多知识
搜索
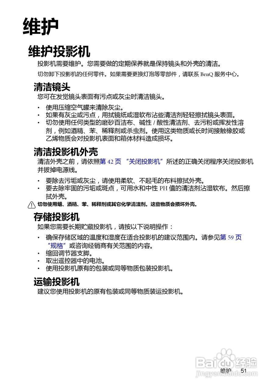
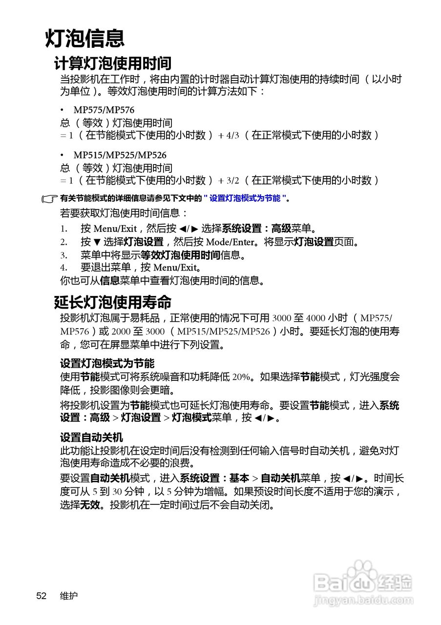
明基MP526投影仪使用说明书:[6]
2026-02-12 11:29:01
本篇为《明基MP526投影仪使用说明书》,主要介绍该产品的使用方法以及常见故障解决方案。
(共篇)
上一篇:
|
下一篇:
相关推荐
明基MP526投影仪使用说明书:[3]
阅读量:72
明基MP526投影仪使用说明书:[4]
阅读量:138
明基MP512投影仪使用说明书:[6]
阅读量:135
上海三信MP526 型电导率/溶解氧测量仪使用说明书:[2]
阅读量:43
投影仪清灰教程
阅读量:94
猜你喜欢
黄连的功效与作用
面朝大海春暖花开什么意思
绿幽灵的功效与作用
维生素a的作用和功效
辣椒的功效与作用
什么是bios
艾叶对妇科病的作用
知识产权律师事务所
冲击钻什么牌子好
黄芪的功效与作用
猜你喜欢
电容起什么作用
牡蛎壳的功效与作用
健康教育知识讲座
运动手环推荐
cpi什么意思
小学生知识竞赛
甲硝唑的作用
柚子皮的功效与作用
荏苒什么意思
燕麦米的功效与作用