融合经验网
首页
美食营养
生活百科
知识问答
生活知识
返回
融合经验网
首页
美食营养
游戏数码
手工爱好
生活知识
生活百科
健康养生
运动户外
职场理财
情感交际
母婴教育
时尚美容
知识问答
更多知识
搜索
ACER Aspire V5-1 笔记本电脑说明书:[2]
2026-02-18 15:03:58
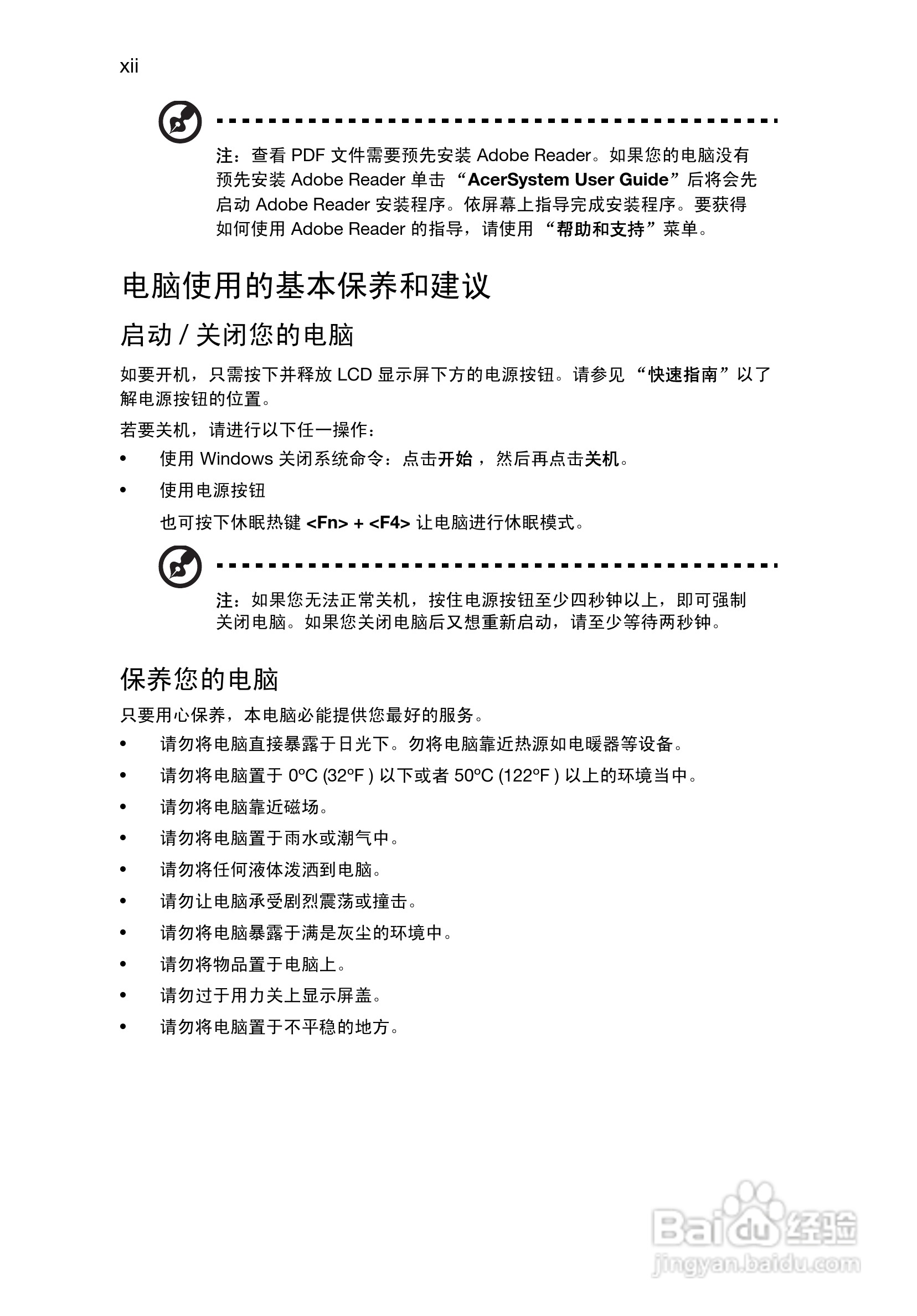
本篇为《ACER Aspire V5-1 笔记本电脑说明书》,主要介绍该产品的使用方法以及常见故障解决方案。
(共篇)
上一篇:
|
下一篇:
相关推荐
win8无法从应用商店升级win8.1的主要原因
阅读量:74
怎么识别任务管理器中的任务
阅读量:157
win10怎么在开始菜单显示常用应用?
阅读量:146
如何选择电脑的选择默认应用模式
阅读量:70
怎么样在电脑完整的删除一个软件
阅读量:145
猜你喜欢
婚礼策划师要学什么
推崇的意思
河蟹不能和什么一起吃
看病人什么时间好
生日祝福信息
考公务员需要什么准备
什么是反转片
人满为患的意思
按摩垫什么牌子好
厨房净水器什么牌子好
猜你喜欢
豁然开朗是什么意思
结婚贺卡祝福语
p2c是什么意思
约吗是什么意思
迭代是什么意思
flv用什么播放器
page是什么意思
安哥拉树皮什么意思
买地皮需要什么手续
澎湃是什么意思