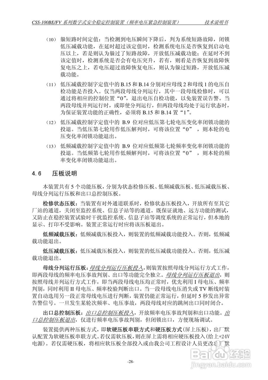
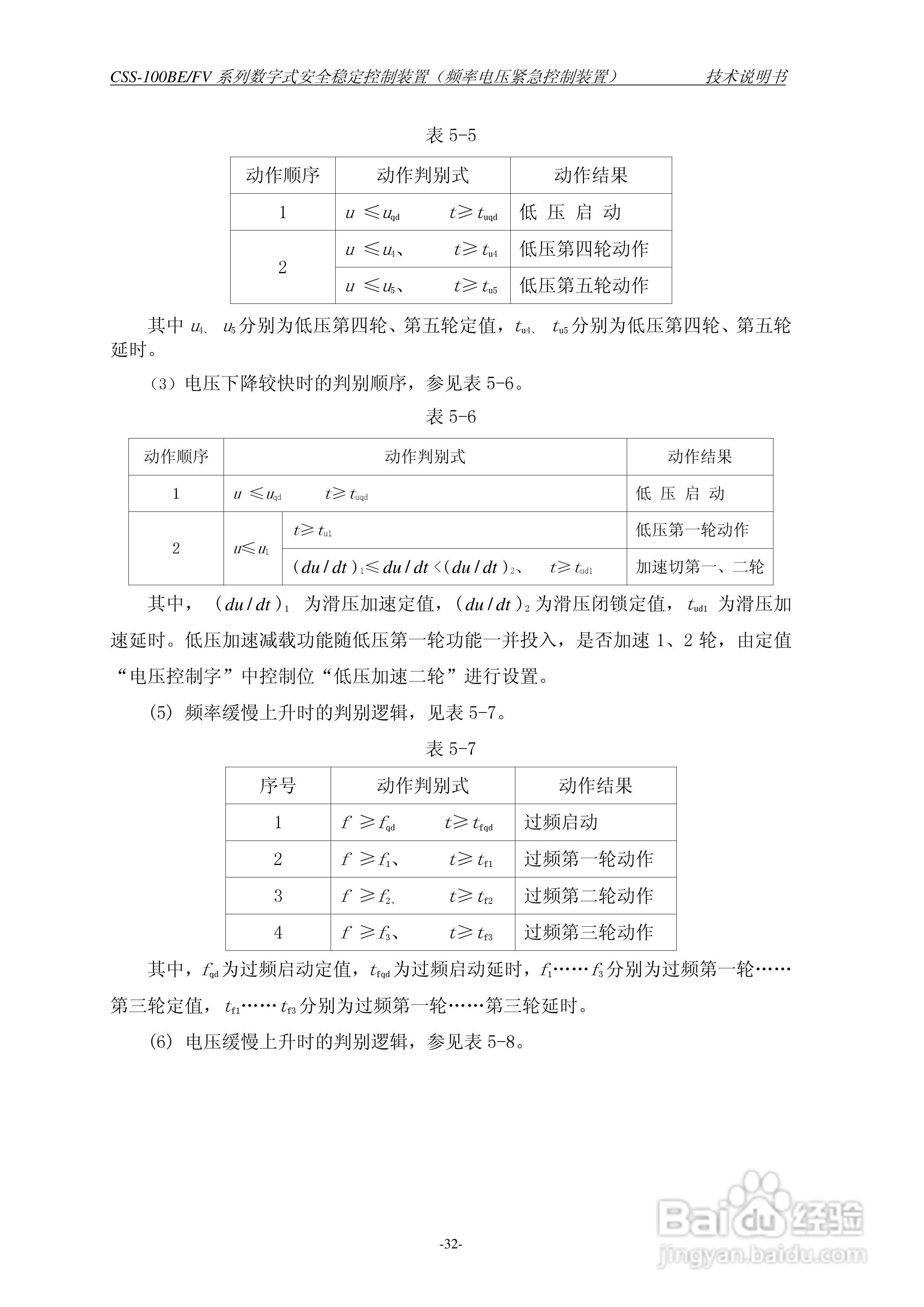
融合经验网
首页
美食营养
生活百科
知识问答
生活知识
返回
融合经验网
首页
美食营养
游戏数码
手工爱好
生活知识
生活百科
健康养生
运动户外
职场理财
情感交际
母婴教育
时尚美容
知识问答
更多知识
搜索
四方CSS-100BE/FV2数字式安全稳定控制装置技术说明书:[4]
2026-02-18 08:00:35
本篇为《四方CSS-100BE/FV2数字式安全稳定控制装置技术说明书》,主要介绍该产品的使用方法以及常见故障解决方案。
(共篇)
上一篇:
|
下一篇:
相关推荐
四方形礼品盒怎样包装
阅读量:178
四方CSS-281数字式频率电压紧急控制装置说明书:[1]
阅读量:154
四方CSS-281数字式频率电压紧急控制装置说明书:[3]
阅读量:50
四方CSS-281数字式频率电压紧急控制装置说明书:[4]
阅读量:44
CSS基础知识之什么是CSS?
阅读量:152
猜你喜欢
奥迪a6l怎么样
小孩腹泻怎么办
中国东方航空怎么样
蒜头鼻怎么办
面团怎么做
鱼干怎么做好吃
怎么样在网上赚钱
u盘打不开怎么办
壁纸怎么贴
春节是怎么来的
猜你喜欢
个人经历怎么写
狗肉怎么做才能壮阳
手机淘宝怎么收藏店铺
古代人怎么刷牙
wps怎么设置行距
替米沙坦片怎么样
黄鳝怎么杀
面试紧张怎么办
鞋后跟磨脚怎么办
橄榄菜怎么吃