融合经验网
首页
美食营养
游戏数码
知识问答
生活知识
返回
融合经验网
首页
美食营养
游戏数码
手工爱好
生活知识
健康养生
运动户外
职场理财
情感交际
母婴教育
时尚美容
知识问答
搜索
Lenovo联想Ideapad Y485笔记本电脑说明书:[3]
2026-02-18 10:17:43
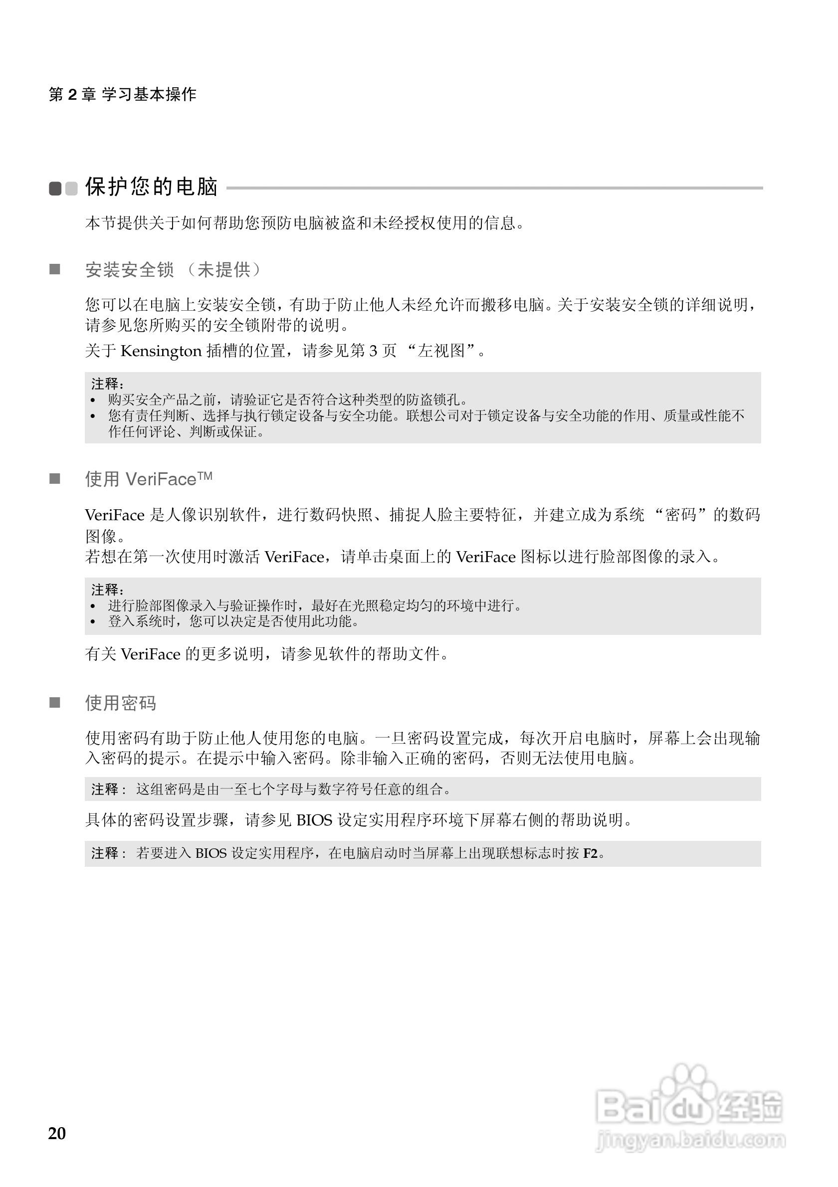
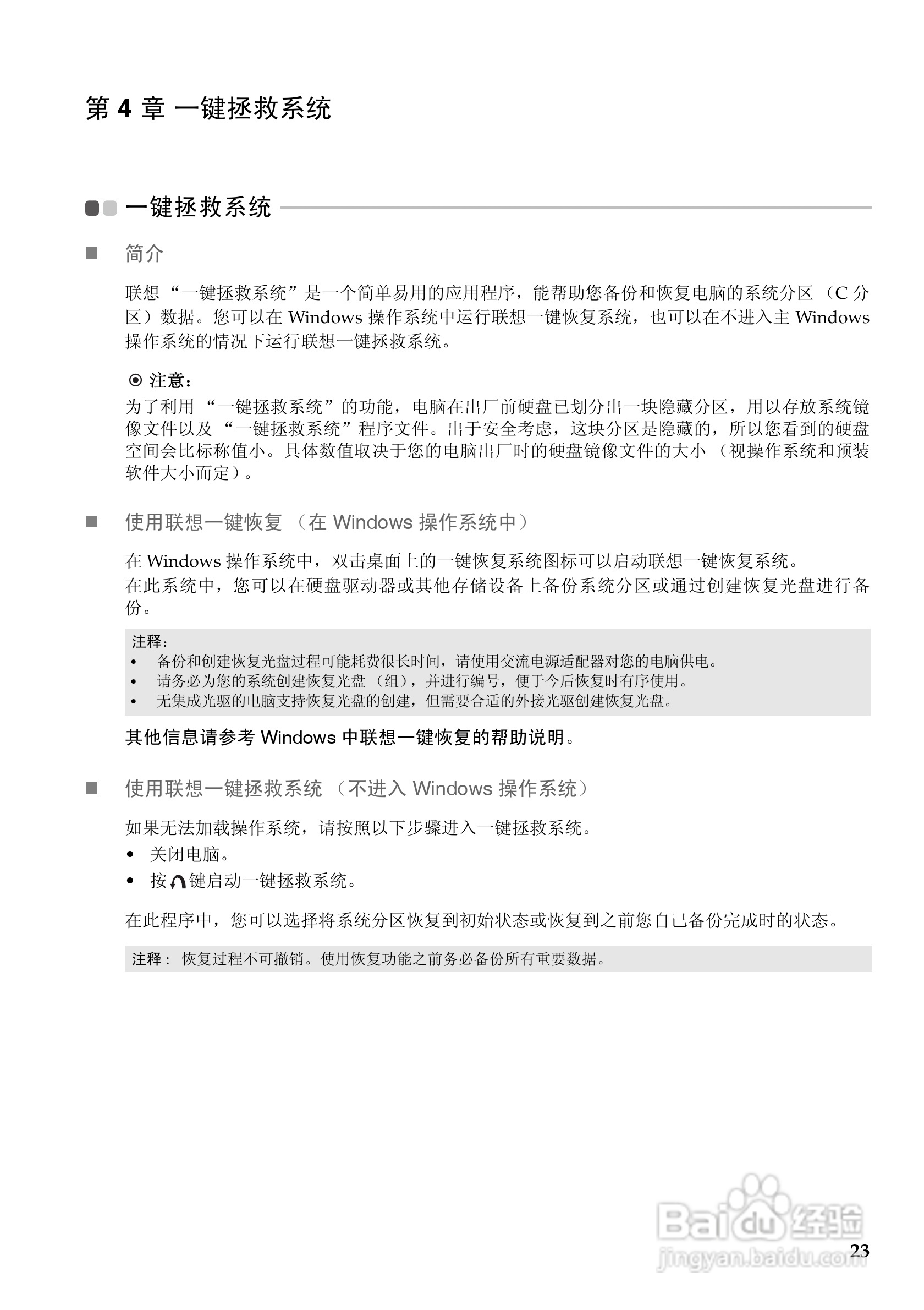
本篇为《Lenovo联想Ideapad Y485笔记本电脑说明书》,主要介绍该产品的使用方法以及常见故障解决方案。
(共篇)
上一篇:
|
下一篇:
相关推荐
联想 Ideapad Y485笔记本电脑说明书:[3]
阅读量:158
联想 Ideapad Y485笔记本电脑说明书:[1]
阅读量:85
联想 Lenovo IdeaPad S405笔记本电脑说明书:[3]
阅读量:140
联想 Lenovo IdeaPad S400笔记本电脑说明书:[4]
阅读量:104
联想Lenovo IdeaPad S200笔记本电脑说明书:[2]
阅读量:127
猜你喜欢
怎么进入安全模式
怎么聊天找话题
住房公积金怎么提取
香肠怎么做好吃
怎么下象棋
口腔溃疡严重怎么办
烂嘴角是怎么回事
别人欠钱不还怎么办
痔疮犯了怎么办
凉拌西兰花怎么做好吃
猜你喜欢
胆囊息肉是怎么引起的
餐后血糖高怎么办
牙龈出血怎么办
看不见你的笑我怎么睡得着
中国人寿保险怎么样
三叉戟怎么读
say怎么读
按键精灵怎么用
强迫症怎么治疗
u盾证书怎么下载