融合经验网
首页
美食营养
生活百科
知识问答
生活知识
返回
融合经验网
首页
美食营养
游戏数码
手工爱好
生活知识
生活百科
健康养生
运动户外
职场理财
情感交际
母婴教育
时尚美容
知识问答
更多知识
搜索
联想 Lenovo IdeaPad S405笔记本电脑说明书:[4]
2026-02-15 18:20:49
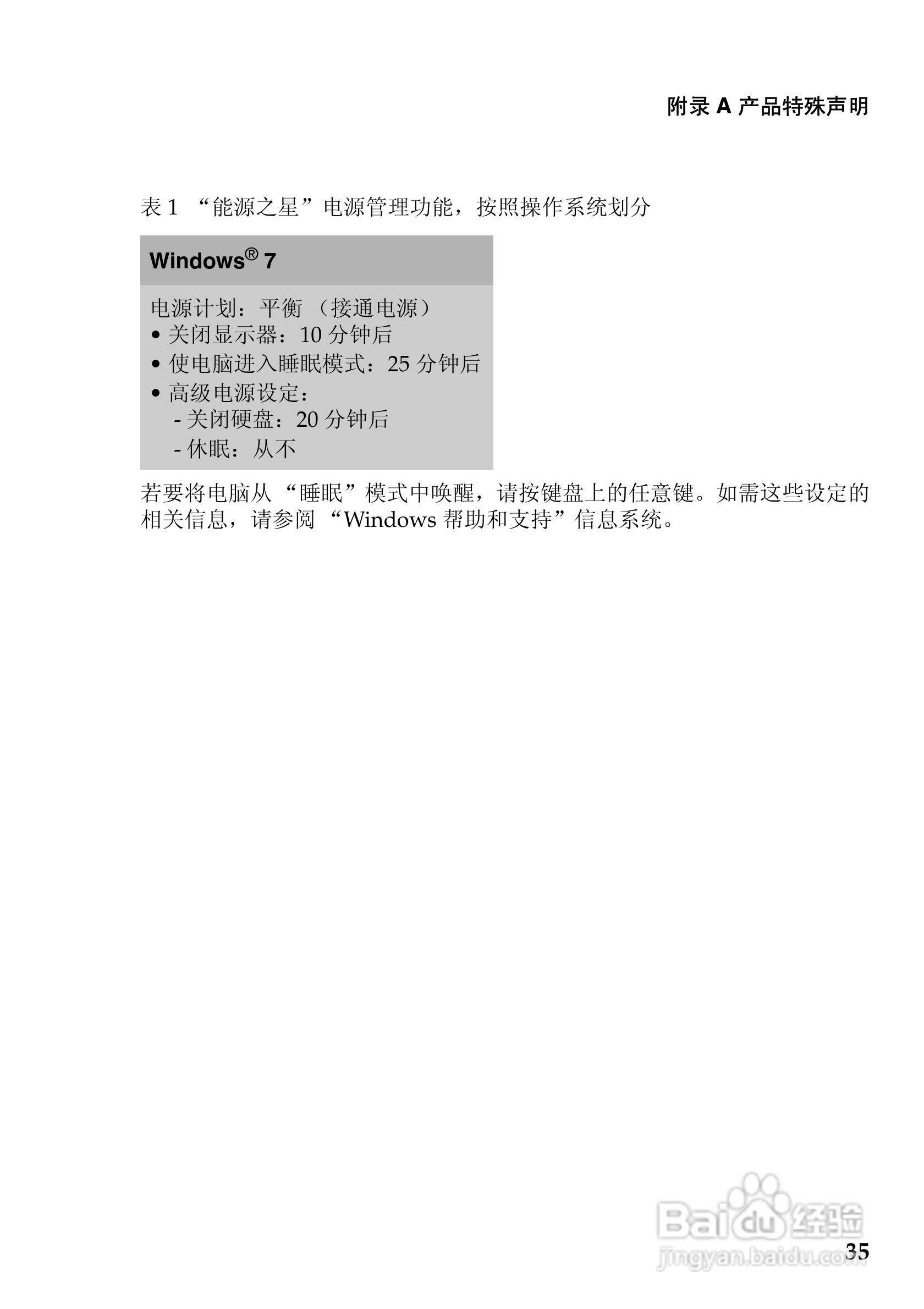
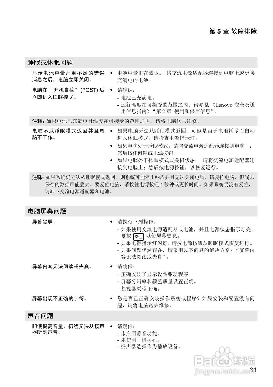
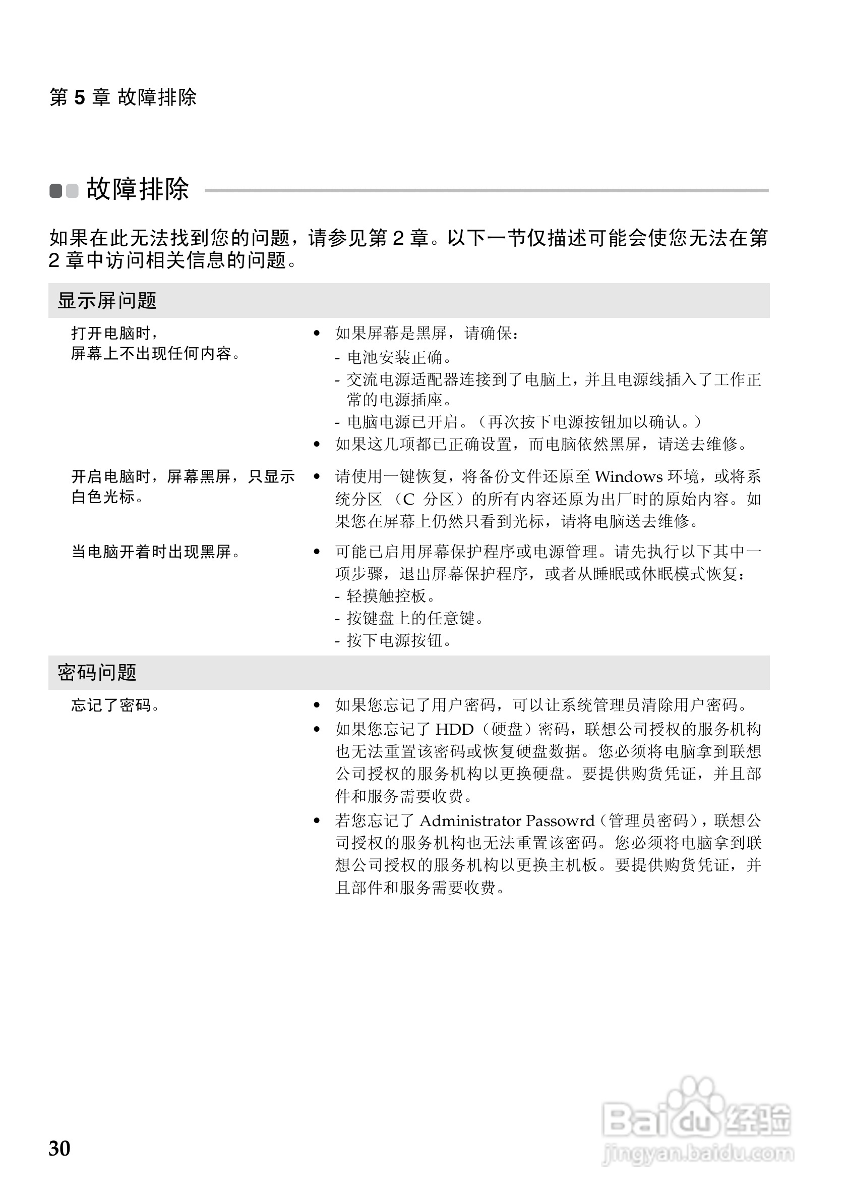
本篇为《联想 Lenovo IdeaPad S405笔记本电脑说明书》,主要介绍该产品的使用方法以及常见故障解决方案。
(共篇)
上一篇:
|
下一篇:
相关推荐
联想 Lenovo IdeaPad S405笔记本电脑说明书:[2]
阅读量:159
联想 Lenovo IdeaPad S400笔记本电脑说明书:[4]
阅读量:112
联想Lenovo IdeaPad S200笔记本电脑说明书:[4]
阅读量:85
联想 Lenovo IdeaPad S400笔记本电脑说明书:[3]
阅读量:71
联想Lenovo IdeaPad S200笔记本电脑说明书:[2]
阅读量:27
猜你喜欢
扎头发的方法100种
儿童湿疹最佳治疗方法
重铬酸钾怎么读
丸子汤的家常做法
怎么样美白
香谱图解大全
滑囊炎最佳治疗方法
胃疼没药怎么办
儿童牙痛怎么办
减肥的方法
猜你喜欢
怎样做牛肉好吃
上海好吃的餐厅
word怎么打分数
花臂纹身图案大全
韩国三级电影大全
学习英语的好方法
众人帮怎么赚钱快
压缩文件怎么加密
禁止标志图片大全
怎么制作u盘启动盘