融合经验网
首页
美食营养
生活百科
知识问答
生活知识
返回
融合经验网
首页
美食营养
游戏数码
手工爱好
生活知识
生活百科
健康养生
运动户外
职场理财
情感交际
母婴教育
时尚美容
知识问答
更多知识
搜索
联想Lenovo IdeaPad S200笔记本电脑说明书:[4]
2026-02-15 18:20:43
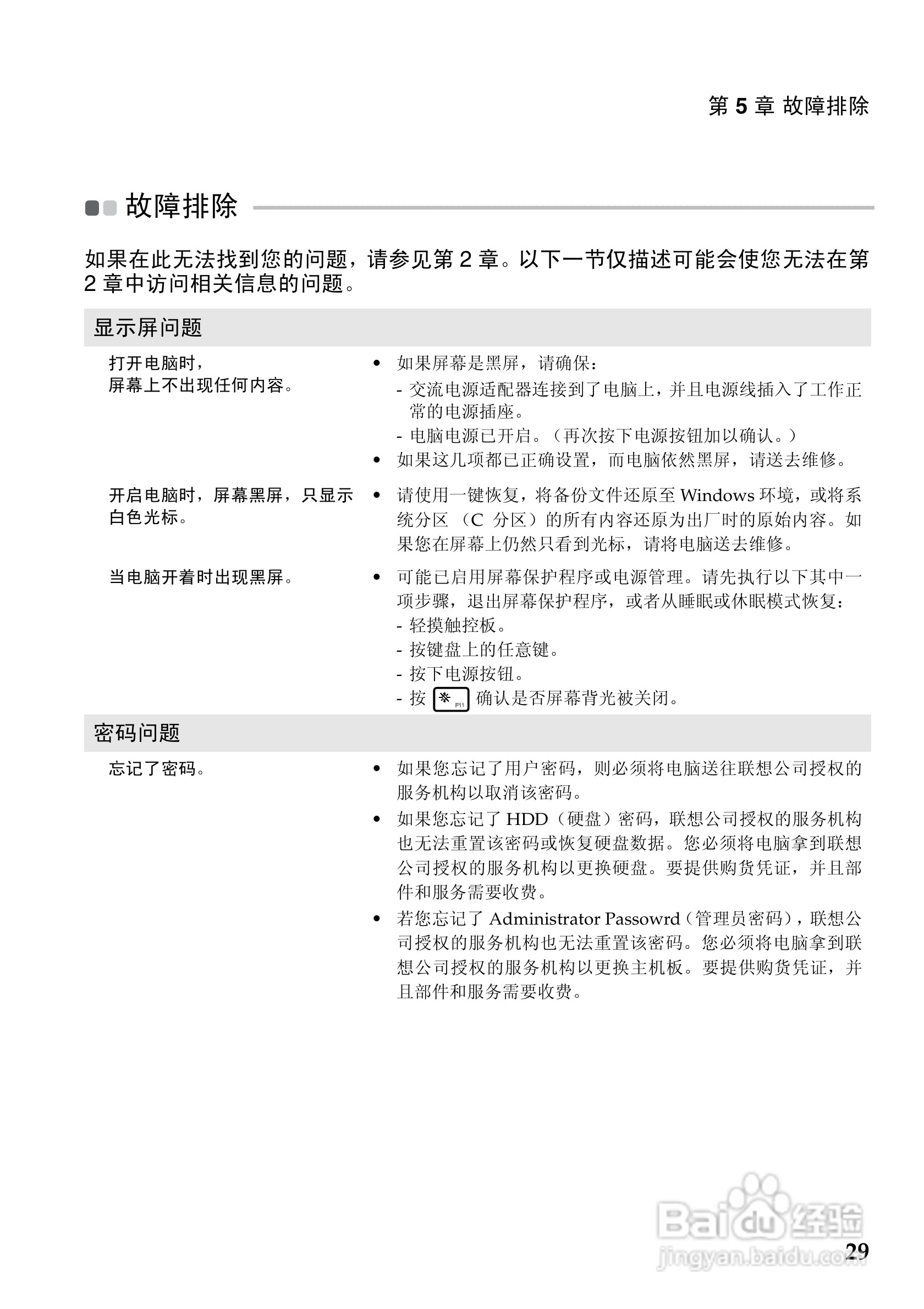
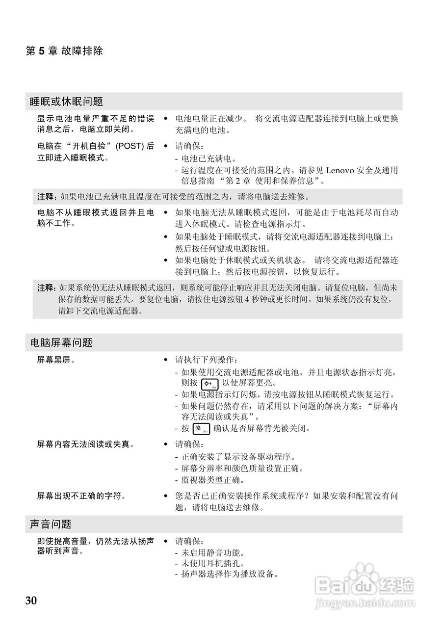
本篇为《联想Lenovo IdeaPad S200笔记本电脑说明书》,主要介绍该产品的使用方法以及常见故障解决方案。
(共篇)
上一篇:
相关推荐
联想Lenovo IdeaPad S200笔记本电脑说明书:[2]
阅读量:179
联想 Lenovo IdeaPad S400笔记本电脑说明书:[4]
阅读量:153
联想 Lenovo IdeaPad S405笔记本电脑说明书:[2]
阅读量:162
联想 Lenovo IdeaPad S400笔记本电脑说明书:[3]
阅读量:90
联想 Lenovo IdeaPad S405笔记本电脑说明书:[5]
阅读量:120
猜你喜欢
碧波荡漾是什么意思
高筋面粉和低筋面粉有什么区别
老鼠最怕什么气味
汽车cvt是什么意思
多肽是什么
什么是核心价值观
一将功成万骨枯什么意思
产妇能吃什么水果
什么是量比
团结的反义词是什么
猜你喜欢
敢死队4什么时候上映
经纪人是什么意思
restaurant是什么意思
noise是什么意思
什么是律诗
儿童流鼻血是什么原因
椭圆形脸适合什么发型
hd4000相当于什么显卡
中国四大发明是什么
中二病是什么意思